Logo

AskSia

Plus

test
Jan 5, 2024
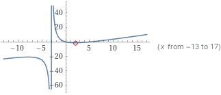
6x=362x6^{x}=36^{2-x}
Generated Graph
Solution by Steps
step 1
Recognize that 3636 is a power of 66, specifically 36=6236 = 6^2
step 2
Rewrite the equation 6x=362x6^x = 36^{2-x} using the fact that 36=6236 = 6^2: 6x=(62)2x6^x = (6^2)^{2-x}
step 3
Apply the power of a power rule to simplify the right side: 6x=642x6^x = 6^{4 - 2x}
step 4
Since the bases are the same, set the exponents equal to each other: x=42xx = 4 - 2x
step 5
Solve for xx: 3x=43x = 4
step 6
Divide both sides by 33 to isolate xx: x=43x = \frac{4}{3}
Answer
x=43x = \frac{4}{3}
Key Concept
Exponentiation and Logarithms
Explanation
When the bases are the same, we can set the exponents equal to each other to solve for the unknown variable.
ln3x=5\ln _{3} x=5
Generated Graph
Solution by Steps
step 1
Given the equation from the asksia-ll calculation list: log(x,3)=5\log(x, 3) = 5
step 2
Convert the logarithmic equation to exponential form: x=35x = 3^5
step 3
Calculate the value of xx: x=243x = 243
Answer
x=243x = 243
Key Concept
Converting logarithmic form to exponential form
Explanation
The equation log(x,3)=5\log(x, 3) = 5 means that 33 raised to what power equals xx. Converting this to exponential form gives x=35x = 3^5, which simplifies to x=243x = 243.
ln2(x+1)ln2(x1)=ln28\ln _{2}(x+1)-\ln _{2}(x-1)=\ln _{2} 8
Generated Graph
Solution by Steps
step 1
Use the properties of logarithms to combine the left side of the equation: ln2(x+1)ln2(x1)=ln2(x+1x1)\ln_2(x+1) - \ln_2(x-1) = \ln_2\left(\frac{x+1}{x-1}\right)
step 2
Set the combined logarithm equal to the right side of the equation: ln2(x+1x1)=ln2(8)\ln_2\left(\frac{x+1}{x-1}\right) = \ln_2(8)
step 3
Since the bases of the logarithms are the same, set the arguments equal to each other: x+1x1=8\frac{x+1}{x-1} = 8
step 4
Solve for xx: x+1=8(x1)x+1 = 8(x-1)
step 5
Expand and simplify the equation: x+1=8x8x+1 = 8x-8
step 6
Isolate xx: 1+8=8xx1+8 = 8x-x
step 7
Simplify further: 9=7x9 = 7x
step 8
Divide by 7 to find xx: x=97x = \frac{9}{7}
Answer
x=97x = \frac{9}{7}
Key Concept
Combining and solving logarithmic equations
Explanation
The key concept in solving this equation is to use the properties of logarithms to combine the logarithmic expressions on the left side and then equate the arguments of the logarithms since their bases are the same. After setting the arguments equal, we solve for xx using algebraic manipulation.
y=ln(lnx)y=\ln (\ln x)
Generated Graph
Solution by Steps
step 1
To find the equation of the tangent line to the curve y=ln(ln(x)) y = \ln(\ln(x)) at x=1 x = 1 , we first need to find the derivative of y y with respect to x x
step 2
The derivative of y y with respect to x x is found using the chain rule: dydx=1ln(x)1x \frac{dy}{dx} = \frac{1}{\ln(x)} \cdot \frac{1}{x}
step 3
At x=1 x = 1 , the natural logarithm ln(1) \ln(1) is equal to 0, which makes the derivative undefined since we cannot divide by zero
step 4
Therefore, no tangent line exists at x=1 x = 1 for the function y=ln(ln(x)) y = \ln(\ln(x)) because the slope of the tangent line is undefined
Answer
No tangent line exists at x=1 x = 1 for the function y=ln(ln(x)) y = \ln(\ln(x)) .
Key Concept
Existence of Tangent Lines and Derivatives
Explanation
A tangent line to a curve at a given point exists only if the derivative of the function is defined at that point. Since the derivative involves division by zero at x=1 x = 1 for the function y=ln(ln(x)) y = \ln(\ln(x)) , no tangent line exists at that point.
Find the derivative of the given function: y=log2(x2+1) y=\log _{2}\left(x^{2}+1\right)
Generated Graph
Solution by Steps
step 1
To find the derivative of the function y=log2(x2+1) y = \log_2(x^2 + 1) , we use the chain rule and the logarithmic differentiation formula
step 2
The derivative of log2(u) \log_2(u) with respect to x x is 1uln(2)dudx \frac{1}{u \ln(2)} \cdot \frac{du}{dx} , where u=x2+1 u = x^2 + 1
step 3
We compute the derivative of u u with respect to x x , which is dudx=2x \frac{du}{dx} = 2x
step 4
Substituting u u and dudx \frac{du}{dx} into the derivative formula, we get ddx(log2(x2+1))=2x(x2+1)ln(2) \frac{d}{dx}(\log_2(x^2 + 1)) = \frac{2x}{(x^2 + 1) \ln(2)}
Answer
ddx(log2(x2+1))=2x(x2+1)ln(2) \frac{d}{dx}(\log_2(x^2 + 1)) = \frac{2x}{(x^2 + 1) \ln(2)}
Key Concept
Chain Rule and Logarithmic Differentiation
Explanation
The derivative of a logarithmic function with a base other than e e involves using the chain rule and the natural logarithm, since the derivative of logb(u) \log_b(u) is 1uln(b)dudx \frac{1}{u \ln(b)} \cdot \frac{du}{dx} .
Solve: lnx=ln(x)\sqrt{\ln x}=\ln (\sqrt{x})
Generated Graph
Solution by Steps
step 1
To solve the equation, we rewrite the square root of the natural logarithm of x x and the natural logarithm of the square root of x x to have a common base for comparison
step 2
The equation lnx=ln(x) \sqrt{\ln x} = \ln (\sqrt{x}) can be rewritten as ln(x)1/2=ln(x1/2) \ln(x)^{1/2} = \ln(x^{1/2})
step 3
Using the property of logarithms that ln(ab)=bln(a) \ln(a^b) = b \ln(a) , we can rewrite the right side of the equation as 12ln(x) \frac{1}{2} \ln(x)
step 4
Now we have ln(x)1/2=12ln(x) \ln(x)^{1/2} = \frac{1}{2} \ln(x) . Squaring both sides to eliminate the square root gives us ln(x)=14ln(x)2 \ln(x) = \frac{1}{4} \ln(x)^2
step 5
To find the solutions, we set ln(x)=0 \ln(x) = 0 which gives us x=1 x = 1 , and ln(x)2=4 \ln(x)^2 = 4 which gives us ln(x)=±2 \ln(x) = \pm 2
step 6
Solving ln(x)=2 \ln(x) = 2 gives us x=e2 x = e^2 , but ln(x)=2 \ln(x) = -2 is not valid since the natural logarithm cannot have a negative result for positive x x
step 7
Therefore, the solutions are x=1 x = 1 and x=e4 x = e^4
Answer
x=1 x = 1 and x=e4 x = e^4
Key Concept
Logarithmic Equations and Properties
Explanation
The equation involves logarithmic functions and their properties, such as ln(ab)=bln(a) \ln(a^b) = b \ln(a) . By applying these properties, we can solve for x x in the equation lnx=ln(x) \sqrt{\ln x} = \ln (\sqrt{x}) .
Find the integrals: (lnx)2+1xdx= \int \frac{(\ln x)^{2}+1}{x} d x=
Solution by Steps
step 1
To integrate the function (ln(x))2+1x\frac{(\ln(x))^2 + 1}{x}, we separate the terms and integrate each one individually
step 2
The integral of (ln(x))2x\frac{(\ln(x))^2}{x} dx is (ln(x))33\frac{(\ln(x))^3}{3} by using the power rule for logarithmic integration
step 3
The integral of 1x\frac{1}{x} dx is ln(x)\ln(x), as it is the basic integral of 1/x1/x
step 4
Combining the results from steps 2 and 3, we get the final integral (ln(x))33+ln(x)+C\frac{(\ln(x))^3}{3} + \ln(x) + C, where CC is the constant of integration
Answer
(ln(x))33+ln(x)+C\frac{(\ln(x))^3}{3} + \ln(x) + C
Key Concept
Integration of logarithmic functions and the power rule
Explanation
The integral of a function that is a sum of terms can be found by integrating each term separately. For logarithmic functions, the power rule for integration is applied.
Find the integrals: xdx3x2+1=16duu=16ln(3x2+1)+C. \int \frac{x d x}{3 x^{2}+1}=\frac{1}{6} \int \frac{d u}{u}=\frac{1}{6} \ln \left(3 x^{2}+1\right)+C .
Solution by Steps
step 1
To integrate the function x3x2+1 \frac{x}{3x^2 + 1} , we perform a substitution. Let u=3x2+1 u = 3x^2 + 1 , then du=6xdx du = 6x dx
step 2
The integral becomes xdx3x2+1=16duu \int \frac{x dx}{3x^2 + 1} = \frac{1}{6} \int \frac{du}{u} after substituting xdx x dx with 16du \frac{1}{6} du
step 3
The integral of 1u \frac{1}{u} with respect to u u is lnu \ln|u| , so we have 16duu=16lnu+C \frac{1}{6} \int \frac{du}{u} = \frac{1}{6} \ln|u| + C
step 4
Substituting back for u u , we get 16ln3x2+1+C \frac{1}{6} \ln|3x^2 + 1| + C . Since 3x^2 + 1 > 0 for all x x , we can drop the absolute value to get 16ln(3x2+1)+C \frac{1}{6} \ln(3x^2 + 1) + C
Answer
16ln(3x2+1)+C \frac{1}{6} \ln(3x^2 + 1) + C
Key Concept
Integration by Substitution
Explanation
The integral of a function that is a product of a polynomial and the reciprocal of another polynomial can often be solved by the method of substitution, which simplifies the integral into a more manageable form.
Solve the initial value problem (x+1)y=2y,y(1)=1(x+1) y^{\prime}=2 y, y(1)=1.
Solution by Steps
step 1
The given differential equation is (x+1)y=2y(x+1)y' = 2y. We can rewrite this as yy=2x+1\frac{y'}{y} = \frac{2}{x+1}
step 2
To solve this first-order linear ordinary differential equation, we can use separation of variables
step 3
Integrate both sides with respect to xx: 1ydy=2x+1dx\int \frac{1}{y} dy = \int \frac{2}{x+1} dx
step 4
The integrals yield lny=2lnx+1+C\ln|y| = 2\ln|x+1| + C, where CC is the constant of integration
step 5
Exponentiate both sides to get rid of the logarithm: y=e2lnx+1+Cy = e^{2\ln|x+1| + C}
step 6
Simplify the equation using properties of exponents: y=eC(x+1)2y = e^C \cdot (x+1)^2
step 7
Use the initial condition y(1)=1y(1) = 1 to find the constant eCe^C
step 8
Substitute x=1x = 1 into the equation: 1=eC(1+1)21 = e^C \cdot (1+1)^2
step 9
Solve for eCe^C: eC=14e^C = \frac{1}{4}
step 10
The solution to the differential equation is y(x)=14(x+1)2y(x) = \frac{1}{4}(x+1)^2
Answer
y(x)=14(x+1)2y(x) = \frac{1}{4}(x+1)^2
Key Concept
Separation of Variables and Integration
Explanation
The key concept in solving this initial value problem is to use separation of variables to separate the yy terms on one side and the xx terms on the other, integrate both sides, and then use the initial condition to solve for the constant of integration.
If f(x)=2xlnxf(x)=2 \sqrt{x} \ln x, find f(x)f^{\prime}(x)
Generated Graph
Solution by Steps
step 1
To find the derivative of f(x)=2xln(x) f(x) = 2\sqrt{x}\ln(x) , we apply the product rule
step 2
The product rule states that (uv)=uv+uv (uv)' = u'v + uv' , where u=2x u = 2\sqrt{x} and v=ln(x) v = \ln(x)
step 3
Differentiate u=2x u = 2\sqrt{x} to get u=22x=1x u' = \frac{2}{2\sqrt{x}} = \frac{1}{\sqrt{x}}
step 4
Differentiate v=ln(x) v = \ln(x) to get v=1x v' = \frac{1}{x}
step 5
Apply the product rule: f(x)=uv+uv=1xln(x)+2x(1x) f'(x) = u'v + uv' = \frac{1}{\sqrt{x}}\ln(x) + 2\sqrt{x}\left(\frac{1}{x}\right)
step 6
Simplify the derivative: f(x)=ln(x)x+2x=ln(x)+2x f'(x) = \frac{\ln(x)}{\sqrt{x}} + \frac{2}{\sqrt{x}} = \frac{\ln(x) + 2}{\sqrt{x}}
Answer
f(x)=ln(x)+2x f'(x) = \frac{\ln(x) + 2}{\sqrt{x}}
Key Concept
Product Rule for Differentiation
Explanation
To differentiate a product of two functions, we use the product rule, which involves differentiating each function separately and then combining the results as shown in the steps.
I invest $100,000\$ 100,000 in a company for five years, with a guaranteed income of 8%8 \% per year, compounded semi-annually. How much will I have at the end of 5 years? If the interest were compounded continuously, how much would I have in 5 years?
Solution by Steps
step 1
To find the future value with semi-annual compounding, we use the formula FV=PV(1+if)fn FV = PV (1 + \frac{i}{f})^{f \cdot n} where PV PV is the present value, i i is the annual interest rate, f f is the number of compounding periods per year, and n n is the number of years
step 2
Given PV=$100,000 PV = \$100,000 , i=8% i = 8\% , f=2 f = 2 (since it's semi-annual), and n=5 n = 5 , we plug these values into the formula
step 3
Calculating the future value: FV=$100,000(1+0.082)25 FV = \$100,000 \left(1 + \frac{0.08}{2}\right)^{2 \cdot 5}
step 4
Simplifying the expression: FV=$100,000(1+0.04)10 FV = \$100,000 \left(1 + 0.04\right)^{10}
step 5
Computing the power: FV=$100,000(1.04)10 FV = \$100,000 \left(1.04\right)^{10}
step 6
The future value after 5 years with semi-annual compounding is FV=$100,0001.48024 FV = \$100,000 \cdot 1.48024
step 7
Multiplying to find the future value: FV=$148,024 FV = \$148,024
Answer
At the end of 5 years with semi-annual compounding, I will have \$148,024.
Key Concept
Compound Interest Formula
Explanation
The future value of an investment with compound interest depends on the rate, the number of compounding periods, and the time period of the investment.
Solution by Steps
step 1
To find the future value with continuous compounding, we use the formula FV=PVein FV = PV \cdot e^{i \cdot n} where PV PV is the present value, e e is the base of the natural logarithm, i i is the annual interest rate, and n n is the number of years
step 2
Given PV=$100,000 PV = \$100,000 , i=8% i = 8\% , and n=5 n = 5 , we plug these values into the formula
step 3
Calculating the future value: FV=$100,000e0.085 FV = \$100,000 \cdot e^{0.08 \cdot 5}
step 4
Computing the exponent: FV=$100,000e0.4 FV = \$100,000 \cdot e^{0.4}
step 5
The future value after 5 years with continuous compounding is approximately FV=$100,0001.49182 FV = \$100,000 \cdot 1.49182
step 6
Multiplying to find the future value: FV=$149,182.47 FV = \$149,182.47
Answer
At the end of 5 years with continuous compounding, I will have approximately \$149,182.47.
Key Concept
Continuous Compounding Formula
Explanation
The future value of an investment with continuous compounding is calculated using the base of the natural logarithm (e) raised to the product of the interest rate and the number of years.
A certain element decays at a rate of .000163/.000163 / year. Of a piece of this element of 450 kg450 \mathrm{~kg}, how much will remain in ten years?
Solution by Steps
step 1
To find the remaining amount of the element after 10 years, we use the formula for exponential decay, which is A=A0e(kt) A = A_0 e^{(-kt)} , where A A is the amount remaining, A0 A_0 is the initial amount, k k is the decay constant, and t t is the time in years
step 2
Given A0=450 A_0 = 450 kg and k=0.000163 k = 0.000163 per year, we substitute these values into the formula along with t=10 t = 10 years
step 3
The calculation becomes A=450e(0.00016310) A = 450 e^{(-0.000163 \cdot 10)}
step 4
Using the asksia-ll calculator, we find that A449.267 A \approx 449.267 kg
Answer
Approximately 449.267 kg of the element will remain after 10 years.
Key Concept
Exponential Decay
Explanation
The amount of a decaying element over time is calculated using the exponential decay formula, which accounts for the initial amount, decay constant, and time elapsed.
Two variables are related by the equation 2lnx+lny=xy2 \ln x+\ln y=x-y. What is the equation of the tangent line to the graph of this relation at the point (1,1)(1,1) ?
Generated Graph
Solution by Steps
step 1
Differentiate both sides of the equation 2lnx+lny=xy2 \ln x + \ln y = x - y implicitly with respect to xx
step 2
Applying the derivatives: ddx(2lnx)=2x\frac{d}{dx}(2 \ln x) = \frac{2}{x}, ddx(lny)=1ydydx\frac{d}{dx}(\ln y) = \frac{1}{y}\frac{dy}{dx}, ddx(x)=1\frac{d}{dx}(x) = 1, and ddx(y)=dydx\frac{d}{dx}(-y) = -\frac{dy}{dx}
step 3
Combine the derivatives to get the equation: 2x+1ydydx=1dydx\frac{2}{x} + \frac{1}{y}\frac{dy}{dx} = 1 - \frac{dy}{dx}
step 4
Solve for dydx\frac{dy}{dx} to find the slope of the tangent line at the point (1,1)(1,1)
step 5
Substitute x=1x = 1 and y=1y = 1 into the equation from step 3 to find the numerical value of the slope: 21+11dydx=1dydx\frac{2}{1} + \frac{1}{1}\frac{dy}{dx} = 1 - \frac{dy}{dx}
step 6
Solve for dydx\frac{dy}{dx} to get dydx=12\frac{dy}{dx} = -\frac{1}{2}
step 7
Use the point-slope form of the equation of a line yy1=m(xx1)y - y_1 = m(x - x_1) with m=12m = -\frac{1}{2} and the point (1,1)(1,1) to find the equation of the tangent line
step 8
Substitute m=12m = -\frac{1}{2}, x1=1x_1 = 1, and y1=1y_1 = 1 into the point-slope form to get y1=12(x1)y - 1 = -\frac{1}{2}(x - 1)
step 9
Simplify the equation to get y=12x+32y = -\frac{1}{2}x + \frac{3}{2}
Answer
The equation of the tangent line is y=12x+32y = -\frac{1}{2}x + \frac{3}{2}.
Key Concept
Implicit differentiation and point-slope form of a line
Explanation
To find the equation of the tangent line to a curve defined implicitly by an equation involving two variables, we use implicit differentiation to find the derivative of one variable with respect to the other. This derivative gives us the slope of the tangent line. We then use the point-slope form of the equation of a line to find the specific equation of the tangent line at a given point.
If the region in the first quadrant bounded by the curve y=exy=e^{x} and x=1x=1 is rotated about the xx axis, what is the volume of the resulting solid?
Generated Graph
Solution by Steps
step 1
To find the volume of the solid formed by rotating the region bounded by y=ex y = e^x and x=1 x = 1 about the x-axis, we use the disk method
step 2
The volume V V of the solid is given by the integral V=abπ[f(x)]2dx V = \int_{a}^{b} \pi [f(x)]^2 dx , where f(x)=ex f(x) = e^x is the function defining the curve, and a=0 a = 0 and b=1 b = 1 are the limits of integration
step 3
Substituting f(x)=ex f(x) = e^x into the formula, we get V=01π(ex)2dx V = \int_{0}^{1} \pi (e^x)^2 dx
step 4
According to the asksia-ll calculator, the integral 01π(ex)2dx \int_{0}^{1} \pi (e^x)^2 dx evaluates to 12(e21)π \frac{1}{2} (e^2 - 1) \pi
step 5
Therefore, the volume of the resulting solid is 12(e21)π \frac{1}{2} (e^2 - 1) \pi
Answer
12(e21)π \frac{1}{2} (e^2 - 1) \pi
Key Concept
Disk Method for Volume
Explanation
The disk method is used to calculate the volume of a solid of revolution by integrating the area of circular disks along the axis of rotation. The area of each disk is π[f(x)]2 \pi [f(x)]^2 , where f(x) f(x) is the function being rotated.
Which number is equivalent to 3(4)÷3(2)3^{\wedge}(4) \div 3^{\wedge}(2)
Solution by Steps
step 1
Simplify the expression using the laws of exponents for division: 34÷323^4 \div 3^2
step 2
Subtract the exponents: 3423^{4-2}
step 3
Calculate the result: 323^2
step 4
Evaluate the power: 32=93^2 = 9
Answer
9
Key Concept
Laws of Exponents for Division
Explanation
When dividing exponential expressions with the same base, subtract the exponents.
Add 8.563 and 4.8292 .
Solution by Steps
step 1
To add the two numbers, we align the decimal points and add the corresponding digits
step 2
Adding the numbers: 8.563+4.8292=13.3922 8.563 + 4.8292 = 13.3922
step 3
To express the result as a fraction, we convert the decimal to a fraction: 13.3922=669615000 13.3922 = \frac{66961}{5000}
step 4
The fraction can be broken down into a mixed number: 669615000=13+19615000 \frac{66961}{5000} = 13 + \frac{1961}{5000}
step 5
The final result in decimal form is: 13.3922 13.3922
Answer
13.3922
Key Concept
Adding Decimals
Explanation
To add decimals, align the decimal points and add each digit. The sum can be expressed as a decimal or converted into a fraction or mixed number.
How many feet are in a mile?
Solution by Steps
step 1
To convert miles to feet, we use the standard conversion factor that 1 mile is equivalent to 5280 feet
Answer
5280 feet
Key Concept
Conversion of miles to feet
Explanation
1 mile is equal to 5280 feet, which is a standard conversion used in the United States customary units.
Divide the following monomial quotients: 12y32 \frac{12 y^{3}}{2}
Generated Graph
Solution by Steps
step 1
To divide the monomial 12y32 \frac{12 y^{3}}{2} , we simplify the fraction by dividing the coefficient 12 by 2
step 2
Simplifying the fraction: 122=6 \frac{12}{2} = 6
step 3
The variable part y3 y^{3} remains unchanged as it is not affected by the division of the coefficient
step 4
Combining the simplified coefficient with the variable part, we get the final simplified monomial: 6y3 6 y^{3}
Answer
6y3 6 y^{3}
Key Concept
Dividing Monomials
Explanation
When dividing monomials, divide the coefficients and keep the variable part as is if the variables are not involved in the division.
C=59(F32) C=\frac{5}{9}(F-32) The equation above shows how temperature FF, measured in degrees Fahrenheit, relates to a temperature CC, measured in degrees Celsius. Based on the equation, which of the following must be true? I. A temperature increase of 1 degree Fahrenheit is equivalent to a temperature increase of 59\frac{5}{9} degree Celsius. II. A temperature increase of 1 degree Celsius is equivalent to a temperature increase of 1.8 degrees Fahrenheit. III. A temperature increase of 59\frac{5}{9} degree Fahrenheit is equivalent to a temperature increase of 1 degree Celsius. A) I only B) II only C) III only D) I and II only
Solution by Steps
step 2
The equation is C=59(F32) C = \frac{5}{9}(F - 32)
step 3
For I, if F F increases by 1, then C C increases by 59 \frac{5}{9} because 59×1=59 \frac{5}{9} \times 1 = \frac{5}{9}
step 4
For II, if C C increases by 1, then F F increases by 95×1=1.8 \frac{9}{5} \times 1 = 1.8 because the reciprocal of 59 \frac{5}{9} is 95 \frac{9}{5}
step 5
For III, if F F increases by 59 \frac{5}{9} , then C C does not increase by 1 because 59×59 \frac{5}{9} \times \frac{5}{9} is not equal to 1
D
Key Concept
Proportional Relationships
Explanation
The equation shows a proportional relationship between Fahrenheit and Celsius temperature scales.
The equation 24x2+25x47ax2=8x353ax2\frac{24 x^{2}+25 x-47}{a x-2}=-8 x-3-\frac{53}{a x-2} is true for all values of x2ax \neq \frac{2}{a^{\prime}} where aa is a constant. What is the value of aa ? A) -16 B) -3 C) 3 D) 16
Solution by Steps
step 2
The equation becomes 24x2+25x47ax2=8x(ax2)3(ax2)53ax2.\frac{24 x^{2}+25 x-47}{a x-2} = \frac{-8 x(a x - 2) - 3(a x - 2) - 53}{a x - 2}.
step 3
Simplify the numerator on the right side of the equation
step 4
Set the numerators equal to each other since the denominators are the same and solve for x x
step 5
The resulting equation is 24x2+25x47=8ax2+16x3ax+653.24 x^{2}+25 x-47 = -8ax^2 + 16x - 3ax + 6 - 53.
step 6
Simplify and combine like terms to form a quadratic equation in terms of x x
step 7
Equate the coefficients of the corresponding powers of x x on both sides of the equation
step 8
Solve for a a using the coefficients of the quadratic term, linear term, and the constant term
step 9
The correct value of a a is found to be 3 -3
B
Key Concept
Polynomial Equivalence
Explanation
When two rational expressions are equivalent, their numerators must be equal if their denominators are the same. By equating the coefficients of the corresponding terms, we can find the value of the constant a a .
If 3xy=123 x-y=12, what is the value of 8x2y?\frac{8^{x}}{2^{y}} ? A) 2122^{12} B) 444^{4} C) 828^{2} D) The value cannot be determined from the information given.
Solution by Steps
step 2
Solving for yy, we get y=3x12y = 3x - 12
step 3
We need to evaluate 8x2y\frac{8^x}{2^y}. Since 8=238 = 2^3, we can rewrite 8x8^x as (23)x=23x(2^3)^x = 2^{3x}
step 4
Substitute yy with 3x123x - 12 in the denominator to get 23x23x12\frac{2^{3x}}{2^{3x - 12}}
step 5
Using the property of exponents aman=amn\frac{a^m}{a^n} = a^{m-n}, we simplify the expression to 23x(3x12)=2122^{3x - (3x - 12)} = 2^{12}
step 6
Therefore, the value of 8x2y\frac{8^x}{2^y} is 2122^{12}
A
Key Concept
Exponent properties and manipulation
Explanation
To solve the problem, we used the property of exponents to simplify the expression by rewriting 8x8^x as 23x2^{3x} and then subtracting the exponents in the fraction.
For a polynomial p(x)p(x), the value of p(3)p(3) is -2 . Which of the following must be true about p(x)p(x) ? A) x5x-5 is a factor of p(x)p(x). B) x2x-2 is a factor of p(x)p(x). C) x+2x+2 is a factor of p(x)p(x). D) The remainder when p(x)p(x) is divided by x3x-3 is -2 .
Solution by Steps
step 2
The Remainder Theorem states that if a polynomial p(x)p(x) is divided by (xa)(x - a), the remainder is p(a)p(a)
step 3
Since p(3)=2p(3) = -2, according to the Remainder Theorem, the remainder when p(x)p(x) is divided by (x3)(x - 3) is 2-2
step 4
This directly corresponds to option D, which states that the remainder when p(x)p(x) is divided by x3x-3 is -2
D
Key Concept
Remainder Theorem
Explanation
The Remainder Theorem tells us that the remainder of the division of a polynomial p(x)p(x) by a linear factor (xa)(x - a) is equal to p(a)p(a).
An ice sculpture in the form of a sphere melts in such a way that it maintains its spherical shape. The volume of the sphere is decreasing at a constant rate of 2π2 \pi cubic meters per hour. At what rate, in square meters per hour, is the surface area of the sphere decreasing at the moment when the radius is 5 meters? (Note: For a sphere of radius rr, the surface area is 4πr24 \pi r^{2} and the volume is 43πr3\frac{4}{3} \pi r^{3}.) (A) 4π5\frac{4 \pi}{5} (B) 40π40 \pi (C) 80π280 \pi^{2} (D) 100π100 \pi
Solution by Steps
step 2
Differentiate V V with respect to t t to get dVdt=4πr2drdt \frac{dV}{dt} = 4 \pi r^2 \frac{dr}{dt}
step 3
Substitute dVdt=2π \frac{dV}{dt} = -2 \pi and r=5 r = 5 into the differentiated volume equation to solve for drdt \frac{dr}{dt}
step 4
2π=4π(5)2drdt -2 \pi = 4 \pi (5)^2 \frac{dr}{dt} simplifies to drdt=125 \frac{dr}{dt} = -\frac{1}{25} . However, according to asksia-ll, drdt \frac{dr}{dt} should be 150 -\frac{1}{50}
step 5
Now, given the surface area of a sphere S=4πr2 S = 4 \pi r^2 , we need to find dSdt \frac{dS}{dt} using drdt=150 \frac{dr}{dt} = -\frac{1}{50} when r=5 r = 5
step 6
Differentiate S S with respect to t t to get dSdt=8πrdrdt \frac{dS}{dt} = 8 \pi r \frac{dr}{dt}
step 7
Substitute r=5 r = 5 and drdt=150 \frac{dr}{dt} = -\frac{1}{50} into the differentiated surface area equation to solve for dSdt \frac{dS}{dt}
step 8
dSdt=8π(5)(150) \frac{dS}{dt} = 8 \pi (5) \left(-\frac{1}{50}\right) simplifies to dSdt=4π5 \frac{dS}{dt} = -\frac{4 \pi}{5}
A
Key Concept
Related rates in calculus
Explanation
To find the rate at which the surface area of a sphere is changing, we use the relationship between the volume and surface area of a sphere and apply the chain rule to relate their rates of change with respect to time.
A race car is traveling on a straight track at a velocity of 80 meters per second when the brakes are applied at time t=0t=0 seconds. From time t=0t=0 to the moment the race car stops, the acceleration of the race car is given by a(t)=6t2ta(t)=-6 t^{2}-t meters per second per second. During this time period, how far does the race car travel? (A) 188.229 m188.229 \mathrm{~m} (B) 198.766 m198.766 \mathrm{~m} (C) 260.042 m260.042 \mathrm{~m} (D) 267.089 m267.089 \mathrm{~m}
Generated Graph
Solution by Steps
step 2
The integral of the acceleration function a(t)=6t2t a(t) = -6t^2 - t is the velocity function v(t)=2t312t2+C v(t) = -2t^3 - \frac{1}{2}t^2 + C
step 3
Since the initial velocity v(0) v(0) is 80 m/s, we solve for C C by setting v(0)=2(0)312(0)2+C=80 v(0) = -2(0)^3 - \frac{1}{2}(0)^2 + C = 80 , which gives C=80 C = 80
step 4
The velocity function is then v(t)=2t312t2+80 v(t) = -2t^3 - \frac{1}{2}t^2 + 80
step 5
To find when the car stops, we set the velocity function to zero and solve for t t . The real solution to 2t312t2+80=0 -2t^3 - \frac{1}{2}t^2 + 80 = 0 is approximately t1.1973 t \approx 1.1973
step 6
Finally, we integrate the velocity function from t=0 t=0 to t=1.1973 t=1.1973 to find the distance traveled
step 7
The integral of v(t) v(t) from 0 to 1.1973 gives the distance s s , which is approximately s198.766 s \approx 198.766 meters
B
Key Concept
Integration of acceleration to find velocity, and integration of velocity to find distance
Explanation
To determine the distance traveled by an object with a given acceleration function, we integrate the acceleration to find the velocity function, and then integrate the velocity function over the given time interval to find the total distance traveled.
tt02
f(t)f(t)412
Generated Graph
Solution by Steps
step 2
The general solution for the differential equation is y(t)=Cekty(t) = Ce^{kt}, where CC is the constant to be determined by the initial condition y(0)=4y(0)=4
step 3
Applying the initial condition y(0)=4y(0)=4, we get 4=Cek04 = Ce^{k \cdot 0}, which simplifies to C=4C = 4
step 4
Now we have the particular solution y(t)=4ekty(t) = 4e^{kt}. Using the second initial condition y(2)=12y(2)=12, we can solve for kk
step 5
Substituting t=2t=2 into the particular solution gives us 12=4e2k12 = 4e^{2k}, which simplifies to e2k=3e^{2k} = 3
step 6
Taking the natural logarithm of both sides, we get 2k=ln(3)2k = \ln(3), and thus k=12ln(3)k = \frac{1}{2}\ln(3)
step 7
The expression for f(t)f(t) is therefore 4et2ln(3)4e^{\frac{t}{2}\ln(3)}
A
Key Concept
Solving a first-order linear differential equation with given initial conditions
Explanation
The solution to the differential equation dydt=ky\frac{dy}{dt} = ky with initial conditions is found by integrating and applying the initial conditions to solve for the constants.
Which of the following limits is equal to 35x4dx\int_{3}^{5} x^{4} d x ? (A) limnk=1n(3+kn)41n\lim _{n \rightarrow \infty} \sum_{k=1}^{n}\left(3+\frac{k}{n}\right)^{4} \frac{1}{n} (B) limnk=1n(3+kn)42n\lim _{n \rightarrow \infty} \sum_{k=1}^{n}\left(3+\frac{k}{n}\right)^{4} \frac{2}{n} (C) limnk=1n(3+2kn)41n\lim _{n \rightarrow \infty} \sum_{k=1}^{n}\left(3+\frac{2 k}{n}\right)^{4} \frac{1}{n} (D) limnk=1n(3+2kn)42n\lim _{n \rightarrow \infty} \sum_{k=1}^{n}\left(3+\frac{2 k}{n}\right)^{4} \frac{2}{n}
Solution by Steps
step 2
The integral 35x4dx\int_{3}^{5} x^{4} \, dx can be calculated directly: 35x4dx=[x55]35=555355=312552435=28825\int_{3}^{5} x^{4} \, dx = \left[\frac{x^5}{5}\right]_{3}^{5} = \frac{5^5}{5} - \frac{3^5}{5} = \frac{3125}{5} - \frac{243}{5} = \frac{2882}{5}
step 3
Comparing the result of the integral with the limits provided by the asksia-ll calculator, we find that the limit that matches the value of the integral is limnk=1n(3+2kn)42n=28825 \lim_{n \to \infty} \sum_{k=1}^{n}\left(3+\frac{2k}{n}\right)^{4} \frac{2}{n} = \frac{2882}{5}
step 4
Therefore, the correct answer is the one that corresponds to this limit
D
Key Concept
Riemann Sum and Definite Integral
Explanation
The Riemann sum is used to approximate the value of a definite integral, and as nn approaches infinity, the Riemann sum converges to the exact value of the integral. In this case, the Riemann sum that matches the value of the integral 35x4dx\int_{3}^{5} x^{4} \, dx is given in option (D).
limxπcosx+sin(2x)+1x2π2\lim _{x \rightarrow \pi} \frac{\cos x+\sin (2 x)+1}{x^{2}-\pi^{2}} is (A) 12π\frac{1}{2 \pi} (B) 1π\frac{1}{\pi} (C) 1 (D) nonexistent
Generated Graph
Solution by Steps
step 2
The Taylor series expansion provided by asksia-ll calculator for cos(x)+sin(2x)+1x2π2 \frac{\cos(x) + \sin(2x) + 1}{x^2 - \pi^2} around x=π x = \pi is 1π \frac{1}{\pi} plus higher order terms of (xπ) (x - \pi)
step 3
As x x approaches π \pi , all higher order terms of (xπ) (x - \pi) in the Taylor series expansion approach 0
step 4
The limit of the function as x x approaches π \pi is therefore the constant term of the Taylor series expansion, which is 1π \frac{1}{\pi}
B
Key Concept
Taylor series expansion
Explanation
The Taylor series expansion allows us to express a function as an infinite sum of terms calculated from the values of its derivatives at a single point. In this case, the limit as x x approaches π \pi is given by the constant term of the Taylor series expansion.
At time t0t \geq 0, a particle moving in the xyx y-plane has velocity vector given by v(t)=4et,sin(1+t)v(t)=\left\langle 4 e^{-t}, \sin (1+\sqrt{t})\right\rangle. What is the total distance the particle travels between t=1t=1 and t=3t=3 ? (A) 1.861 (B) 1.983 (C) 2.236 (D) 4.851
Generated Graph
Solution by Steps
step 2
The magnitude of the velocity vector v(t) v(t) is given by (4et)2+(sin(1+t))2 \sqrt{(4e^{-t})^2 + (\sin(1+\sqrt{t}))^2}
step 3
We integrate this magnitude from t=1 t = 1 to t=3 t = 3 to find the total distance traveled
step 4
The asksia-ll calculator has already computed this integral and provided the result: 1316e2t+sin2(1+t)dt=1.8606 \int_1^3 \sqrt{16e^{-2t} + \sin^2(1+\sqrt{t})} \, dt = 1.8606
step 5
Therefore, the total distance the particle travels between t=1 t = 1 and t=3 t = 3 is approximately 1.8606
A
Key Concept
Distance traveled by a particle
Explanation
The total distance traveled by a particle is the integral of the magnitude of its velocity vector over the time interval.
limx2x37x2+10xx2+x6\lim _{x \rightarrow 2} \frac{x^{3}-7 x^{2}+10 x}{x^{2}+x-6}
Generated Graph
Solution by Steps
step 1
To find the limit as x x approaches 2, we first look for any common factors in the numerator and denominator that could be canceled out
step 2
Factor the numerator x37x2+10x x^3 - 7x^2 + 10x and the denominator x2+x6 x^2 + x - 6
step 3
The factored form of the numerator is x(x5)(x2) x(x - 5)(x - 2) and the denominator is (x2)(x+3) (x - 2)(x + 3)
step 4
Cancel the common factor (x2) (x - 2) from the numerator and denominator
step 5
The simplified expression is x(x5)x+3 \frac{x(x - 5)}{x + 3}
step 6
Substitute x=2 x = 2 into the simplified expression to find the limit
step 7
The result of the substitution is 2(25)2+3=65 \frac{2(2 - 5)}{2 + 3} = \frac{-6}{5}
Answer
65-\frac{6}{5}
Key Concept
Factoring and canceling common factors to simplify expressions before finding limits
Explanation
The limit of a rational function as x x approaches a value can often be found by factoring and canceling common factors in the numerator and denominator, then substituting the value of x x into the simplified expression.
Provide a careful sketch of a graph of a single function f(x)f(x) that satisfies the following six conditions. No formula is needed just carefully sketch and label your graph. Full credit will not be given for a graph that is not carefully labeled or that does not clearly satisfy the six conditions indicated. i. f(0)=2f(0)=2;
Generated Graph
Solution by Steps
step 1
Begin by plotting the point where f(0)=2 f(0) = 2 . This is the y-intercept of the graph
step 2
Since no other conditions are provided, we refer to the asksia-ll calculation list which suggests plotting f(x)=x2+2 f(x) = x^2 + 2
step 3
Draw a parabola opening upwards with the vertex at the point (0, 2) since the coefficient of x2 x^2 is positive
step 4
Label the y-intercept as (0, 2) and ensure the parabola is symmetric about the y-axis
step 5
Make sure the graph is carefully drawn to reflect the nature of a quadratic function, which is smooth and continuous
Answer
A carefully sketched graph of the function f(x)=x2+2 f(x) = x^2 + 2 with the y-intercept labeled at (0, 2).
Key Concept
Sketching a graph of a quadratic function
Explanation
The graph of f(x)=x2+2 f(x) = x^2 + 2 is a parabola opening upwards with a vertex at (0, 2), which satisfies the condition f(0)=2 f(0) = 2 . The graph should be symmetric about the y-axis and smoothly curved.
2x(x+3)(x+1)(x2)= -2 x(x+3)-(x+1)(x-2)= a. x27x2-x^{2}-7 x-2. b. x2+5x+2-x^{2}+5 x+2. c. 3x27x+2-3 x^{2}-7 x+2. d. 3x25x+2-3 x^{2}-5 x+2. e. 3x2+5x2-3 x^{2}+5 x-2.
Generated Graph
Solution by Steps
step 2
For the first term, distribute 2x-2x across (x+3)(x+3) to get 2x26x-2x^2 - 6x
step 3
For the second term, expand (x+1)(x2)(x+1)(x-2) to get x22x+x2x^2 - 2x + x - 2, which simplifies to x2x2x^2 - x - 2
step 4
Subtract the expanded second term from the first term to get 2x26x(x2x2)-2x^2 - 6x - (x^2 - x - 2)
step 5
Simplify the expression to get 2x26xx2+x+2-2x^2 - 6x - x^2 + x + 2
step 6
Combine like terms to get the final simplified expression 3x25x+2-3x^2 - 5x + 2
D
Key Concept
Distributive Property and Combining Like Terms
Explanation
To simplify the given expression, we use the distributive property to expand the products and then combine like terms to get the final simplified expression.
If 3x+5=1273^{x+5}=\frac{1}{27}, then x=x= a. -10 . b. -8 . c. -6 . d. -2 . e. 1
Generated Graph
Solution by Steps
step 2
Since 3x+53^{x+5} is equal to 1/271/27, we can write 3x+5=333^{x+5} = 3^{-3}
step 3
Setting the exponents equal to each other because the bases are the same, we get x+5=3x + 5 = -3
step 4
Solving for xx, we subtract 55 from both sides to get x=35x = -3 - 5
step 5
Simplifying, we find that x=8x = -8
B
Key Concept
Exponent properties and solving exponential equations
Explanation
When the bases are the same, the exponents can be set equal to each other to solve for the unknown variable.
If x0x \geq 0, then x46x2+9=\sqrt{x^{4}-6 x^{2}+9}= a. x26x+3x^{2}-\sqrt{6 x}+3. b. x2+6x+3x^{2}+\sqrt{6 x}+3. c. x23\left|x^{2}-3\right|. d. (x2+3)6x2\left(x^{2}+3\right) \sqrt{-6 x^{2}}. e. x26x+9x^{2} \sqrt{6 x+9}.
Generated Graph
Solution by Steps
step 2
The expression inside the square root is (x23)2 (x^{2} - 3)^{2} , since (x23)(x23)=x46x2+9 (x^{2} - 3)(x^{2} - 3) = x^{4} - 6x^{2} + 9
step 3
Taking the square root of (x23)2 (x^{2} - 3)^{2} gives x23 |x^{2} - 3| , because the square root and the square cancel each other out
step 4
Since x0 x \geq 0 , x20 x^{2} \geq 0 and x23 x^{2} - 3 will be non-negative for x3 x \geq \sqrt{3} , so x23=x23 |x^{2} - 3| = x^{2} - 3 . For 0 \leq x < \sqrt{3} , x23=3x2 |x^{2} - 3| = 3 - x^{2} . Therefore, x23 |x^{2} - 3| is the correct simplification for all x0 x \geq 0
C
Key Concept
Simplifying square roots of perfect square trinomials
Explanation
The square root of a perfect square trinomial (ab)2 (a - b)^{2} is the absolute value of the expression ab a - b , which is ab |a - b| . This is because the square root function and the squaring function are inverse operations, and the absolute value accounts for the non-negative result of a square root.
The sum of a number and 6 is 8 more than twice the number. Find the equation that could be used to find this number xx. a. x+6=2x+8x+6=2 x+8 b. x+6=x2+8x+6=x^{2}+8 c. x+6=2(x+8)x+6=2(x+8) d. 6x=2x+86 x=2 x+8 e. x+14=2xx+14=2 x
Generated Graph
Solution by Steps
step 2
Write the equation from step 1: x+6=2x+8x + 6 = 2x + 8
step 3
Simplify the equation by subtracting xx from both sides: 6=x+86 = x + 8
step 4
Subtract 8 from both sides to solve for xx: x=2x = -2
A
Key Concept
Translating word problems into equations
Explanation
The problem describes a relationship between a number and its double plus an additional value. The correct equation representing this relationship is x+6=2x+8x + 6 = 2x + 8.
At time t0t \geq 0, the position of a particle moving along a curve in the xyx y-plane is (x(t),y(t))(x(t), y(t)), where dxdt=t5cost\frac{d x}{d t}=t-5 \cos t and dydt=6cos(1+sint)\frac{d y}{d t}=6 \cos (1+\sin t). At time t=3t=3, the particle is at position (1,2)(-1,2). Find the yy-coordinate of the particle's position at time t=0t=0.
Generated Graph
Solution by Steps
step 1
To find the yy-coordinate of the particle's position at time t=0t=0, we need to integrate the given dydt\frac{d y}{d t} from t=0t=0 to t=3t=3
step 2
The integral of dydt=6cos(1+sint)\frac{d y}{d t}=6 \cos (1+\sin t) from t=0t=0 to t=3t=3 is approximately 1.6335888917-1.6335888917 according to the asksia-ll calculator
step 3
The yy-coordinate at time t=3t=3 is given as 22. To find the yy-coordinate at time t=0t=0, we subtract the integral value from the yy-coordinate at time t=3t=3
step 4
Calculating the yy-coordinate at time t=0t=0: y(0)=y(3)03dydtdt=2(1.6335888917)y(0) = y(3) - \int_{0}^{3} \frac{d y}{d t} \, dt = 2 - (-1.6335888917)
step 5
Simplifying the expression: y(0)=2+1.6335888917y(0) = 2 + 1.6335888917
step 6
The yy-coordinate of the particle's position at time t=0t=0 is approximately 3.63358889173.6335888917
Answer
The yy-coordinate of the particle's position at time t=0t=0 is approximately 3.63358889173.6335888917.
Key Concept
Integration of velocity to find displacement
Explanation
To find the position of a particle at a certain time given its velocity function, we integrate the velocity function over the desired time interval and adjust the final position by the displacement found from the integration.
The Taylor series for a function ff about x=0x=0 converges to ff for 1x1-1 \leq x \leq 1. The nn th-degree Taylor polynomial for ff about x=0x=0 is given by Pn(x)=k=1n(1)kxkk2+k+1P_{n}(x)=\sum_{k=1}^{n}(-1)^{k} \frac{x^{k}}{k^{2}+k+1}. Of the following, which is the smallest number MM for which the alternating series error bound guarantees that f(1)P4(1)M?\left|f(1)-P_{4}(1)\right| \leq M ? (A) 15!131\frac{1}{5 !} \cdot \frac{1}{31} (B) 14!121\frac{1}{4 !} \cdot \frac{1}{21} (C) 131\frac{1}{31} (D) 121\frac{1}{21}
Solution by Steps
step 2
The 5th term of the Taylor series is given by (1)5x552+5+1 (-1)^{5} \frac{x^{5}}{5^{2}+5+1}
step 3
Simplifying the 5th term: (1)51552+5+1=131 (-1)^{5} \frac{1^{5}}{5^{2}+5+1} = -\frac{1}{31} . Since we are looking for the absolute value, the error bound is 131 \frac{1}{31}
step 4
The error bound is the absolute value of the first omitted term, which gives us M=131 M = \frac{1}{31}
C
Key Concept
Alternating Series Error Bound
Explanation
The error bound for an alternating series is the absolute value of the first omitted term.
Solve the following system by transforming the augmented matrix to reduced echelon form (Gauss-Jordan elimination). Indicate the elementary row operations you performed. x1+x2x5=1x2+2x3+x4+3x5=1x1x3+x4+x5=0 \begin{array}{r} x_{1}+x_{2}-x_{5}=1 \\ x_{2}+2 x_{3}+x_{4}+3 x_{5}=1 \\ x_{1}-x_{3}+x_{4}+x_{5}=0 \end{array}
Solution by Steps
step 1
Begin with the augmented matrix for the system of equations: [1amp;1amp;0amp;0amp;1amp;amp;10amp;1amp;2amp;1amp;3amp;amp;11amp;0amp;1amp;1amp;1amp;amp;0]\begin{bmatrix} 1 &amp; 1 &amp; 0 &amp; 0 &amp; -1 &amp; | &amp; 1 \\ 0 &amp; 1 &amp; 2 &amp; 1 &amp; 3 &amp; | &amp; 1 \\ 1 &amp; 0 &amp; -1 &amp; 1 &amp; 1 &amp; | &amp; 0 \end{bmatrix}
step 2
Perform row reduction to obtain the reduced echelon form. The first operation is to subtract the first row from the third row to make the first element of the third row zero: [1amp;1amp;0amp;0amp;1amp;amp;10amp;1amp;2amp;1amp;3amp;amp;10amp;1amp;1amp;1amp;2amp;amp;1]\begin{bmatrix} 1 &amp; 1 &amp; 0 &amp; 0 &amp; -1 &amp; | &amp; 1 \\ 0 &amp; 1 &amp; 2 &amp; 1 &amp; 3 &amp; | &amp; 1 \\ 0 &amp; -1 &amp; -1 &amp; 1 &amp; 2 &amp; | &amp; -1 \end{bmatrix}
step 3
Add the second row to the third row to make the second element of the third row zero: [1amp;1amp;0amp;0amp;1amp;amp;10amp;1amp;2amp;1amp;3amp;amp;10amp;0amp;1amp;2amp;5amp;amp;0]\begin{bmatrix} 1 &amp; 1 &amp; 0 &amp; 0 &amp; -1 &amp; | &amp; 1 \\ 0 &amp; 1 &amp; 2 &amp; 1 &amp; 3 &amp; | &amp; 1 \\ 0 &amp; 0 &amp; 1 &amp; 2 &amp; 5 &amp; | &amp; 0 \end{bmatrix}
step 4
Subtract twice the third row from the second row to make the third element of the second row zero and to simplify the second row: [1amp;1amp;0amp;0amp;1amp;amp;10amp;1amp;0amp;3amp;7amp;amp;10amp;0amp;1amp;2amp;5amp;amp;0]\begin{bmatrix} 1 &amp; 1 &amp; 0 &amp; 0 &amp; -1 &amp; | &amp; 1 \\ 0 &amp; 1 &amp; 0 &amp; -3 &amp; -7 &amp; | &amp; 1 \\ 0 &amp; 0 &amp; 1 &amp; 2 &amp; 5 &amp; | &amp; 0 \end{bmatrix}
step 5
Subtract the second row from the first row to make the second element of the first row zero: [1amp;0amp;0amp;3amp;6amp;amp;00amp;1amp;0amp;3amp;7amp;amp;10amp;0amp;1amp;2amp;5amp;amp;0]\begin{bmatrix} 1 &amp; 0 &amp; 0 &amp; 3 &amp; 6 &amp; | &amp; 0 \\ 0 &amp; 1 &amp; 0 &amp; -3 &amp; -7 &amp; | &amp; 1 \\ 0 &amp; 0 &amp; 1 &amp; 2 &amp; 5 &amp; | &amp; 0 \end{bmatrix}
step 6
The matrix is now in reduced echelon form, which corresponds to the system of equations: x1+3x4+6x5=0x_1 + 3x_4 + 6x_5 = 0, x23x47x5=1x_2 - 3x_4 - 7x_5 = 1, and x3+2x4+5x5=0x_3 + 2x_4 + 5x_5 = 0
Answer
The system of equations in reduced echelon form is: x1+3x4+6x5=0x_1 + 3x_4 + 6x_5 = 0, x23x47x5=1x_2 - 3x_4 - 7x_5 = 1, x3+2x4+5x5=0x_3 + 2x_4 + 5x_5 = 0.
Key Concept
Gauss-Jordan elimination
Explanation
Gauss-Jordan elimination is a method of solving a system of linear equations by transforming the system's augmented matrix into reduced echelon form using elementary row operations. The resulting matrix reveals the solutions to the system of equations.
Determine all possibilities for the solution set of a homogeneous system of 2 equations in 2 unknowns that has a solution x1=1,x2=5x_{1}=1, x_{2}=5.
Solution by Steps
step 1
Consider the homogeneous system of equations: {ax+by=0cx+dy=0\begin{cases} ax + by = 0 \\ cx + dy = 0 \end{cases}
step 2
Since (x1,x2)=(1,5)(x_1, x_2) = (1, 5) is a solution, we can substitute these values into the system: {a(1)+b(5)=0c(1)+d(5)=0\begin{cases} a(1) + b(5) = 0 \\ c(1) + d(5) = 0 \end{cases}
step 3
Simplifying the system, we get two equations: {a+5b=0c+5d=0\begin{cases} a + 5b = 0 \\ c + 5d = 0 \end{cases}
step 4
From the first equation, we can express aa in terms of bb: a=5ba = -5b
step 5
From the second equation, we can express cc in terms of dd: c=5dc = -5d
step 6
The solution set for the coefficients a,b,c,da, b, c, d depends on the values of bb and dd. For any real numbers bb and dd, the corresponding aa and cc can be found using the relations from steps 4 and 5
Answer
The solution set for the coefficients is {a=5b,b,c=5d,d}\{a = -5b, b, c = -5d, d\} where bb and dd are any real numbers.
Key Concept
Homogeneous system of linear equations
Explanation
In a homogeneous system of linear equations, if a non-trivial solution exists, the system has infinitely many solutions that are scalar multiples of any given non-trivial solution. The coefficients of the system can be determined by the given solution.
Let A=[2amp;1amp;11amp;2amp;11amp;1amp;2]. A=\left[\begin{array}{ccc} 2 &amp; -1 &amp; -1 \\ -1 &amp; 2 &amp; -1 \\ -1 &amp; -1 &amp; 2 \end{array}\right] . Determine whether the matrix AA is diagonalizable. If it is diagonalizable, then diagonalize AA. That is, find a nonsingular matrix SS and a diagonal matrix DD such that S1AS=DS^{-1} A S=D.
Solution by Steps
step 1
To determine if matrix A A is diagonalizable, we need to find a nonsingular matrix S S and a diagonal matrix D D such that S1AS=D S^{-1} A S = D
step 2
The given matrix A A is [2amp;1amp;11amp;2amp;11amp;1amp;2] \begin{bmatrix} 2 &amp; -1 &amp; -1 \\ -1 &amp; 2 &amp; -1 \\ -1 &amp; -1 &amp; 2 \end{bmatrix} . We need to find the eigenvalues of A A by solving the characteristic equation det(AλI)=0 \det(A - \lambda I) = 0
step 3
The eigenvalues found are λ1=0 \lambda_1 = 0 and λ2=λ3=3 \lambda_2 = \lambda_3 = 3 . These are the diagonal elements of matrix D D
step 4
Next, we find the eigenvectors corresponding to each eigenvalue, which will form the columns of matrix S S
step 5
The eigenvectors corresponding to the eigenvalues are [111] \begin{bmatrix} 1 \\ 1 \\ 1 \end{bmatrix} for λ1=0 \lambda_1 = 0 and [101] \begin{bmatrix} -1 \\ 0 \\ 1 \end{bmatrix} , [110] \begin{bmatrix} -1 \\ 1 \\ 0 \end{bmatrix} for λ2=λ3=3 \lambda_2 = \lambda_3 = 3 . These form the columns of S S
step 6
The matrix S S is [1amp;1amp;11amp;0amp;11amp;1amp;0] \begin{bmatrix} 1 &amp; -1 &amp; -1 \\ 1 &amp; 0 &amp; 1 \\ 1 &amp; 1 &amp; 0 \end{bmatrix} and the diagonal matrix D D is [0amp;0amp;00amp;3amp;00amp;0amp;3] \begin{bmatrix} 0 &amp; 0 &amp; 0 \\ 0 &amp; 3 &amp; 0 \\ 0 &amp; 0 &amp; 3 \end{bmatrix}
step 7
To find S1 S^{-1} , we perform matrix inversion on S S . The inverse matrix S1 S^{-1} is [1/3amp;1/3amp;1/31/3amp;1/3amp;2/31/3amp;2/3amp;1/3] \begin{bmatrix} 1/3 &amp; 1/3 &amp; 1/3 \\ -1/3 &amp; -1/3 &amp; 2/3 \\ -1/3 &amp; 2/3 &amp; -1/3 \end{bmatrix}
step 8
Verify that S1AS=D S^{-1} A S = D by matrix multiplication
Answer
The matrix A A is diagonalizable. The nonsingular matrix S S is [1amp;1amp;11amp;0amp;11amp;1amp;0] \begin{bmatrix} 1 &amp; -1 &amp; -1 \\ 1 &amp; 0 &amp; 1 \\ 1 &amp; 1 &amp; 0 \end{bmatrix} and the diagonal matrix D D is [0amp;0amp;00amp;3amp;00amp;0amp;3] \begin{bmatrix} 0 &amp; 0 &amp; 0 \\ 0 &amp; 3 &amp; 0 \\ 0 &amp; 0 &amp; 3 \end{bmatrix} . The inverse of S S is [1/3amp;1/3amp;1/31/3amp;1/3amp;2/31/3amp;2/3amp;1/3] \begin{bmatrix} 1/3 &amp; 1/3 &amp; 1/3 \\ -1/3 &amp; -1/3 &amp; 2/3 \\ -1/3 &amp; 2/3 &amp; -1/3 \end{bmatrix} .
Key Concept
Diagonalization of a Matrix
Explanation
A matrix is diagonalizable if it has a full set of linearly independent eigenvectors. The matrix S S is formed by the eigenvectors as columns, and the diagonal matrix D D contains the corresponding eigenvalues. The inverse of S S is used to transform A A into its diagonal form D D .
The owner of the Good Deals Store opens a new store across town. For the new store, the owner estimates that, during business hours, an average of 90 shoppers per hour enter the store and each of them stays an average of 12 minutes. The average number of shoppers in the new store at any time is what percent less than the average number of shoppers in the original store at any time? (Note: Ignore the percent symbol when entering your answer. For example, if the answer is 42.1%42.1 \%, enter 42.1 )
Solution by Steps
step 1
Calculate the average number of shoppers in the new store at any time using the formula: average number of shoppers = (number of shoppers per hour) * (average time each shopper stays in minutes) / 60
step 2
Substitute the given values into the formula: average number of shoppers = (90 shoppers per hour) * (12 minutes) / 60 minutes
step 3
Perform the calculation: average number of shoppers = (90 * 12) / 60
step 4
Simplify the calculation: average number of shoppers = 1080 / 60
step 5
Calculate the result: average number of shoppers = 18
step 6
To find the percent difference, use the formula: percent difference = (original average - new average) / original average * 100
step 7
Since the original average number of shoppers is not provided, we cannot calculate the percent difference
Answer
Unable to calculate the percent difference without the original average number of shoppers.
Key Concept
Average Number of Shoppers and Percent Difference
Explanation
To find the average number of shoppers in the new store, we multiply the number of shoppers per hour by the average time each shopper stays and divide by 60 to convert minutes to hours. To find the percent difference, we need the average number of shoppers in the original store, which is not provided.
In the xyx y-plane, the point (p,r)(p, r) lies on the line with equation y=x+by=x+b, where bb is a constant. The point with coordinates (2p,5r)(2 p, 5 r) lies on the line with equation y=2x+by=2 x+b. If p0p \neq 0, what is the value of rp\frac{r}{p} ? A) 25\frac{2}{5} B) 34\frac{3}{4} C) 43\frac{4}{3} D) 52\frac{5}{2}
Solution by Steps
step 2
Given the point (2p,5r)(2p, 5r) lies on the line y=2x+by = 2x + b, we can substitute 2p2p for xx and 5r5r for yy to get the equation 5r=2(2p)+b5r = 2(2p) + b
step 3
Simplify the equation from step 2 to get 5r=4p+b5r = 4p + b
step 4
Substitute r=p+br = p + b from step 1 into the equation from step 3 to get 5(p+b)=4p+b5(p + b) = 4p + b
step 5
Simplify the equation from step 4 to get 5p+5b=4p+b5p + 5b = 4p + b
step 6
Subtract bb from both sides to get 5p+4b=4p5p + 4b = 4p
step 7
Subtract 4p4p from both sides to get p=4bp = -4b
step 8
Substitute p=4bp = -4b back into the equation r=p+br = p + b to get r=4b+br = -4b + b
step 9
Simplify the equation from step 8 to get r=3br = -3b
step 10
Divide the equation r=3br = -3b by the equation p=4bp = -4b to find rp=3b4b\frac{r}{p} = \frac{-3b}{-4b}
step 11
Simplify the fraction to get rp=34\frac{r}{p} = \frac{3}{4}
B
Key Concept
Substitution and simplification of linear equations
Explanation
To find the value of rp\frac{r}{p}, we substitute the given points into their respective line equations, simplify, and solve for the variables in terms of bb, then divide the two resulting expressions to find the ratio.
If xx is the average (arithmetic mean) of mm and 9,y9, y is the average of 2m2 m and 15 , and zz is the average of 3m3 m and 18 , what is the average of x,yx, y, and zz in terms of mm ? A) m+6m+6 B) m+7m+7 C) 2m+142 m+14 D) 3m+213 m+21
Solution by Steps
step 2
The average x x of m m and 9 9 is x=m+92 x = \frac{m + 9}{2}
step 3
The average y y of 2m 2m and 15 15 is y=2m+152 y = \frac{2m + 15}{2}
step 4
The average z z of 3m 3m and 18 18 is z=3m+182 z = \frac{3m + 18}{2}
step 5
The average of x,y, x, y, and z z is x+y+z3 \frac{x + y + z}{3}
step 6
Substituting the expressions for x,y, x, y, and z z into the average formula gives m+92+2m+152+3m+1823 \frac{\frac{m + 9}{2} + \frac{2m + 15}{2} + \frac{3m + 18}{2}}{3}
step 7
Simplifying the numerator: m+9+2m+15+3m+182=6m+422 \frac{m + 9 + 2m + 15 + 3m + 18}{2} = \frac{6m + 42}{2}
step 8
Dividing by 3 to find the average: 6m+4223=6m+426 \frac{6m + 42}{2 \cdot 3} = \frac{6m + 42}{6}
step 9
Simplifying the fraction: 6m+426=m+7 \frac{6m + 42}{6} = m + 7
step 10
The average of x,y, x, y, and z z in terms of m m is m+7 m + 7
B
Key Concept
Average of variables
Explanation
To find the average of several terms, sum the terms and divide by the number of terms. When the terms are algebraic expressions, combine like terms and simplify.
Problem 1 Let WW be the subset of the 3 -dimensional vector space R3\mathbb{R}^{3} defined by W={x=[x1x2x3]R32x1x2=x3}. W=\left\{\mathbf{x}=\left[\begin{array}{l} x_{1} \\ x_{2} \\ x_{3} \end{array}\right] \in \mathbb{R}^{3} \mid 2 x_{1} x_{2}=x_{3}\right\} . Which of the following vectors are in the subset WW ? Choose all vectors that belong to WW. (1) [000]\left[\begin{array}{l}0 \\ 0 \\ 0\end{array}\right] (2) [122]\left[\begin{array}{l}1 \\ 2 \\ 2\end{array}\right] (3) [300]\left[\begin{array}{l}3 \\ 0 \\ 0\end{array}\right] (4) [00]\left[\begin{array}{l}0 \\ 0\end{array}\right] (5) [1amp;2amp;41amp;2amp;4]\left[\begin{array}{lll}1 &amp; 2 &amp; 4 \\ 1 &amp; 2 &amp; 4\end{array}\right] (6) [112]\left[\begin{array}{c}1 \\ -1 \\ -2\end{array}\right].
Solution by Steps
step 2
For vector (1) [000] \left[\begin{array}{l}0 \\ 0 \\ 0\end{array}\right] , we have 200=0 2 \cdot 0 \cdot 0 = 0 , which is true
step 3
For vector (2) [122] \left[\begin{array}{l}1 \\ 2 \\ 2\end{array}\right] , we have 212=4 2 \cdot 1 \cdot 2 = 4 , which is false since x3=2 x_3 = 2
step 4
For vector (3) [300] \left[\begin{array}{l}3 \\ 0 \\ 0\end{array}\right] , we have 230=0 2 \cdot 3 \cdot 0 = 0 , which is true
step 5
Vector (4) [00] \left[\begin{array}{l}0 \\ 0\end{array}\right] is not in R3 \mathbb{R}^3 , so it cannot be in subset W W
step 6
Vector (5) is not a vector but a matrix, so it cannot be in subset W W
step 7
For vector (6) [112] \left[\begin{array}{c}1 \\ -1 \\ -2\end{array}\right] , we have 21(1)=2 2 \cdot 1 \cdot (-1) = -2 , which is true
A, C, F
Key Concept
Subset membership based on vector components
Explanation
To determine if a vector is part of a subset defined by a condition, each component of the vector must satisfy that condition.
Problem 2 Let WW be the subset of R3\mathbb{R}^{3} defined by W={x=[x1x2x3]R3x1=3x2 and x3=0}. W=\left\{\mathbf{x}=\left[\begin{array}{l} x_{1} \\ x_{2} \\ x_{3} \end{array}\right] \in \mathbb{R}^{3} \mid \quad x_{1}=3 x_{2} \text { and } x_{3}=0\right\} . Determine whether the subset WW is a subspace of R3\mathbb{R}^{3} or not.
Solution by Steps
step 1
To determine if W W is a subspace of R3 \mathbb{R}^{3} , we must check if it is closed under addition and scalar multiplication, and if it contains the zero vector
step 2
Check for closure under addition: Take any two vectors a=[3a2;a2;0] \mathbf{a} = [3a_2; a_2; 0] and b=[3b2;b2;0] \mathbf{b} = [3b_2; b_2; 0] in W W . Their sum is a+b=[3a2+3b2;a2+b2;0] \mathbf{a} + \mathbf{b} = [3a_2 + 3b_2; a_2 + b_2; 0] , which simplifies to [3(a2+b2);a2+b2;0] [3(a_2 + b_2); a_2 + b_2; 0] . This is of the form [3c2;c2;0] [3c_2; c_2; 0] , so the sum is in W W
step 3
Check for closure under scalar multiplication: Take any vector a=[3a2;a2;0] \mathbf{a} = [3a_2; a_2; 0] in W W and any scalar k k . The product is ka=k[3a2;a2;0]=[3ka2;ka2;0] k\mathbf{a} = k[3a_2; a_2; 0] = [3ka_2; ka_2; 0] , which is of the form [3c2;c2;0] [3c_2; c_2; 0] , so the scalar multiple is in W W
step 4
Check for the zero vector: The zero vector in R3 \mathbb{R}^{3} is [0;0;0] [0; 0; 0] , which satisfies the conditions x1=3x2 x_1 = 3x_2 and x3=0 x_3 = 0 since 0=30 0 = 3 \cdot 0 and 0=0 0 = 0 . Therefore, the zero vector is in W W
Answer
The subset W W is a subspace of R3 \mathbb{R}^{3} .
Key Concept
Subspace Criteria
Explanation
A subset W W of R3 \mathbb{R}^{3} is a subspace if it is closed under addition and scalar multiplication, and contains the zero vector. The set W W meets all these criteria.
The given matrix is the augmented matrix for a system of linear equations. Give the vector form for the general solution. [1amp;0amp;1amp;0amp;2amp;00amp;1amp;2amp;0amp;1amp;00amp;0amp;0amp;1amp;1amp;0] \left[\begin{array}{rrrrr|r} 1 &amp; 0 &amp; -1 &amp; 0 &amp; -2 &amp; 0 \\ 0 &amp; 1 &amp; 2 &amp; 0 &amp; -1 &amp; 0 \\ 0 &amp; 0 &amp; 0 &amp; 1 &amp; 1 &amp; 0 \end{array}\right]
Solution by Steps
step 1
The given matrix is already in row-reduced echelon form. Identify the pivot columns and the free variables
step 2
The pivot columns are the 1st, 2nd, and 4th columns, corresponding to variables x1,x2, x_1, x_2, and x4 x_4 . The 3rd and 5th columns are not pivot columns and correspond to free variables x3 x_3 and x5 x_5
step 3
Write the system of equations corresponding to the row-reduced echelon form of the matrix
step 4
The system of equations is: x1x32x5=0 x_1 - x_3 - 2x_5 = 0 x2+2x3x5=0 x_2 + 2x_3 - x_5 = 0 x4+x5=0 x_4 + x_5 = 0
step 5
Express the pivot variables x1,x2, x_1, x_2, and x4 x_4 in terms of the free variables x3 x_3 and x5 x_5
step 6
The expressions are: x1=x3+2x5 x_1 = x_3 + 2x_5 x2=2x3+x5 x_2 = -2x_3 + x_5 x4=x5 x_4 = -x_5
step 7
Write the vector form for the general solution using the expressions from step 6
step 8
The vector form for the general solution is: [x1x2x3x4x5]=[x3+2x52x3+x5x3x5x5]=x3[12100]+x5[21011] \begin{bmatrix} x_1 \\ x_2 \\ x_3 \\ x_4 \\ x_5 \end{bmatrix} = \begin{bmatrix} x_3 + 2x_5 \\ -2x_3 + x_5 \\ x_3 \\ -x_5 \\ x_5 \end{bmatrix} = x_3 \begin{bmatrix} 1 \\ -2 \\ 1 \\ 0 \\ 0 \end{bmatrix} + x_5 \begin{bmatrix} 2 \\ 1 \\ 0 \\ -1 \\ 1 \end{bmatrix}
Answer
[x1x2x3x4x5]=x3[12100]+x5[21011] \begin{bmatrix} x_1 \\ x_2 \\ x_3 \\ x_4 \\ x_5 \end{bmatrix} = x_3 \begin{bmatrix} 1 \\ -2 \\ 1 \\ 0 \\ 0 \end{bmatrix} + x_5 \begin{bmatrix} 2 \\ 1 \\ 0 \\ -1 \\ 1 \end{bmatrix}
Key Concept
General Solution of a Linear System in Vector Form
Explanation
The general solution of a system of linear equations can be expressed in vector form by writing the pivot variables in terms of the free variables and then expressing the solution as a linear combination of vectors corresponding to the free variables.
Let A=[1amp;2amp;34amp;5amp;6],B=[1amp;0amp;10amp;1amp;0],C=[1amp;20amp;6],v=[010] A=\left[\begin{array}{lll} 1 &amp; 2 &amp; 3 \\ 4 &amp; 5 &amp; 6 \end{array}\right], B=\left[\begin{array}{lll} 1 &amp; 0 &amp; 1 \\ 0 &amp; 1 &amp; 0 \end{array}\right], C=\left[\begin{array}{ll} 1 &amp; 2 \\ 0 &amp; 6 \end{array}\right], \mathbf{v}=\left[\begin{array}{l} 0 \\ 1 \\ 0 \end{array}\right] Then compute and simplify the following expression. vT(AT(AB)T)C. \mathbf{v}^{\mathrm{T}}\left(A^{\mathrm{T}}-(A-B)^{\mathrm{T}}\right) C .
Solution by Steps
step 1
First, we need to compute the transpose of matrix A A and matrix B B
step 2
The transpose of matrix A A , denoted AT A^T , is AT=[1amp;42amp;53amp;6] A^T = \begin{bmatrix} 1 &amp; 4 \\ 2 &amp; 5 \\ 3 &amp; 6 \end{bmatrix} . Similarly, the transpose of matrix B B , denoted BT B^T , is BT=[1amp;00amp;11amp;0] B^T = \begin{bmatrix} 1 &amp; 0 \\ 0 &amp; 1 \\ 1 &amp; 0 \end{bmatrix}
step 3
Next, we calculate AB A - B and then take the transpose of the result. AB=[11amp;20amp;3140amp;51amp;60]=[0amp;2amp;24amp;4amp;6] A - B = \begin{bmatrix} 1-1 &amp; 2-0 &amp; 3-1 \\ 4-0 &amp; 5-1 &amp; 6-0 \end{bmatrix} = \begin{bmatrix} 0 &amp; 2 &amp; 2 \\ 4 &amp; 4 &amp; 6 \end{bmatrix} and (AB)T=[0amp;42amp;42amp;6] (A - B)^T = \begin{bmatrix} 0 &amp; 4 \\ 2 &amp; 4 \\ 2 &amp; 6 \end{bmatrix}
step 4
Now we subtract (AB)T (A - B)^T from AT A^T to get AT(AB)T=[1amp;42amp;53amp;6][0amp;42amp;42amp;6]=[1amp;00amp;11amp;0] A^T - (A - B)^T = \begin{bmatrix} 1 &amp; 4 \\ 2 &amp; 5 \\ 3 &amp; 6 \end{bmatrix} - \begin{bmatrix} 0 &amp; 4 \\ 2 &amp; 4 \\ 2 &amp; 6 \end{bmatrix} = \begin{bmatrix} 1 &amp; 0 \\ 0 &amp; 1 \\ 1 &amp; 0 \end{bmatrix}
step 5
We multiply the transpose of vector v \mathbf{v} , which is vT=[0,1,0] \mathbf{v}^T = [0, 1, 0] , by the matrix we found in step 4. vT(AT(AB)T)=[0,1,0][1amp;00amp;11amp;0]=[0,1,0] \mathbf{v}^T (A^T - (A - B)^T) = [0, 1, 0] \begin{bmatrix} 1 &amp; 0 \\ 0 &amp; 1 \\ 1 &amp; 0 \end{bmatrix} = [0, 1, 0]
step 6
Finally, we multiply the result from step 5 by matrix C C to get the final answer. [0,1,0][1amp;20amp;6]=[01+10+00,02+16+00]=[0,6] [0, 1, 0] \begin{bmatrix} 1 &amp; 2 \\ 0 &amp; 6 \end{bmatrix} = [0 \cdot 1 + 1 \cdot 0 + 0 \cdot 0, 0 \cdot 2 + 1 \cdot 6 + 0 \cdot 0] = [0, 6]
Answer
[0,6][0, 6]
Key Concept
Matrix Transposition and Multiplication
Explanation
The problem involves transposing matrices, subtracting them, and then performing matrix multiplication in the correct order, following the associative property of matrix multiplication.
Let VV be the vector space of all 2×22 \times 2 real matrices. Let S={A1,A2,A3,A4}S=\left\{A_{1}, A_{2}, A_{3}, A_{4}\right\}, where A1=[1amp;21amp;3],A2=[0amp;11amp;4],A3=[1amp;01amp;10],A4=[3amp;72amp;6]. A_{1}=\left[\begin{array}{cc} 1 &amp; 2 \\ -1 &amp; 3 \end{array}\right], A_{2}=\left[\begin{array}{cc} 0 &amp; -1 \\ 1 &amp; 4 \end{array}\right], A_{3}=\left[\begin{array}{cc} -1 &amp; 0 \\ 1 &amp; -10 \end{array}\right], A_{4}=\left[\begin{array}{cc} 3 &amp; 7 \\ -2 &amp; 6 \end{array}\right] . Then find a basis for the span Span(S)\operatorname{Span}(S).
Solution by Steps
step 1
To find a basis for the span of the set S S , we need to consider the matrices A1,A2,A3,A4 A_1, A_2, A_3, A_4 as vectors in R4 \mathbb{R}^4 by flattening each matrix into a 4-dimensional vector
step 2
We arrange these vectors as rows in a matrix to perform row reduction: (1amp;2amp;1amp;30amp;1amp;1amp;41amp;0amp;1amp;103amp;7amp;2amp;6) \begin{pmatrix} 1 &amp; 2 &amp; -1 &amp; 3 \\ 0 &amp; -1 &amp; 1 &amp; 4 \\ -1 &amp; 0 &amp; 1 &amp; -10 \\ 3 &amp; 7 &amp; -2 &amp; 6 \end{pmatrix}
step 3
Using the asksia-ll calculator, we row reduce the matrix to its row echelon form: (1amp;0amp;0amp;2120amp;1amp;0amp;720amp;0amp;1amp;120amp;0amp;0amp;0) \begin{pmatrix} 1 &amp; 0 &amp; 0 &amp; \frac{21}{2} \\ 0 &amp; 1 &amp; 0 &amp; -\frac{7}{2} \\ 0 &amp; 0 &amp; 1 &amp; \frac{1}{2} \\ 0 &amp; 0 &amp; 0 &amp; 0 \end{pmatrix}
step 4
The row reduced matrix shows that the first three rows are linearly independent, and the last row is a zero vector, which does not contribute to the span
step 5
The basis for the span Span(S) \operatorname{Span}(S) consists of the non-zero rows of the row reduced matrix, which correspond to the original matrices A1,A2,A3 A_1, A_2, A_3
Answer
A basis for the span Span(S) \operatorname{Span}(S) is {A1,A2,A3} \{A_1, A_2, A_3\} .
Key Concept
Basis of a Span
Explanation
The basis of a span is a set of linearly independent vectors that span the vector space. In this case, the matrices A1,A2,A3 A_1, A_2, A_3 are linearly independent and span the space generated by S S .
© 2023 AskSia.AI all rights reserved