Logo

AskSia

Plus

If f(x)=sin(arctanx)f(x)=\sin (\arctan x), what is the value of f(1)f(1) ?
Apr 29, 2024
If f(x)=sin(arctanx)f(x)=\sin (\arctan x), what is the value of f(1)f(1) ?
Solution by Steps
step 1
To find the value of f(1)f(1) for the function f(x)=sin(arctanx)f(x)=\sin (\arctan x), we evaluate the function at x=1x=1
step 2
We substitute x=1x=1 into the function: f(1)=sin(arctan1)f(1)=\sin (\arctan 1)
step 3
The value of arctan1\arctan 1 is π4\frac{\pi}{4}, because the tangent of π4\frac{\pi}{4} is 1
step 4
We then find the sine of π4\frac{\pi}{4}, which is sin(π4)=120.707107\sin(\frac{\pi}{4}) = \frac{1}{\sqrt{2}} \approx 0.707107
Answer
f(1)=120.707107f(1) = \frac{1}{\sqrt{2}} \approx 0.707107
Key Concept
Trigonometric Functions of Inverse Trigonometric Values
Explanation
The function f(x)=sin(arctanx)f(x)=\sin (\arctan x) requires us to find the sine of an angle whose tangent is xx. When x=1x=1, the angle is π4\frac{\pi}{4}, and the sine of this angle is 12\frac{1}{\sqrt{2}}.
If P(7,3)P(\sqrt{7},-3) is a point on the terminal side of angle θ\theta, find the vales of sinθ,cosθ\sin \theta, \cos \theta, and tanθ\tan \theta.
Solution by Steps
step 1
Identify the coordinates of point P
step 2
The coordinates of point P are (7,3)(\sqrt{7}, -3)
step 3
Calculate the radius (r) using the Pythagorean theorem: r=x2+y2r = \sqrt{x^2 + y^2}
step 4
Substitute the coordinates into the formula: r=(7)2+(3)2r = \sqrt{(\sqrt{7})^2 + (-3)^2}
step 5
Simplify the expression: r=7+9r = \sqrt{7 + 9}
step 6
Calculate the radius: r=16=4r = \sqrt{16} = 4
step 7
Find sinθ\sin \theta using the formula sinθ=yr\sin \theta = \frac{y}{r}
step 8
Substitute the values: sinθ=34\sin \theta = \frac{-3}{4}
step 9
Find cosθ\cos \theta using the formula cosθ=xr\cos \theta = \frac{x}{r}
step 10
Substitute the values: cosθ=74\cos \theta = \frac{\sqrt{7}}{4}
step 11
Find tanθ\tan \theta using the formula tanθ=yx\tan \theta = \frac{y}{x}
step 12
Substitute the values: tanθ=37\tan \theta = \frac{-3}{\sqrt{7}}
step 13
Simplify the expression: tanθ=377\tan \theta = \frac{-3\sqrt{7}}{7}
Answer
sinθ=34,cosθ=74,tanθ=377\sin \theta = -\frac{3}{4}, \cos \theta = \frac{\sqrt{7}}{4}, \tan \theta = -\frac{3\sqrt{7}}{7}
Key Concept
Trigonometric functions of an angle given a point on its terminal side
Explanation
The sine, cosine, and tangent of an angle can be found using the coordinates of a point on the terminal side of the angle and the radius calculated from the origin to the point.
The figure shows a unit circle in the xyx y-plane, an angle α\alpha in standard position, and three labeled points. Which of the following is the value of cosα\cos \alpha ? (A) -0.8 B -0.6 (C) 0.6 (D) 0.8
Generated Graph
Solution by Steps
step 2
The xx-coordinate of the point on the unit circle is the value of cosα\cos \alpha
step 3
Without the specific coordinates or a diagram, we cannot determine the exact value of cosα\cos \alpha. However, we can use the given options to infer the most likely answer
step 4
Since the asksia-ll calculator is not used to determine cosα\cos \alpha directly, we cannot provide a calculated answer. Instead, we must rely on the context provided by the student
A
or
B
or
C
or
D
Key Concept
Cosine of an angle in standard position
Explanation
The cosine of an angle in standard position on the unit circle is the xx-coordinate of the point where the terminal side of the angle intersects the circle. Without additional information, we cannot determine the exact value of cosα\cos \alpha.
The figure shows a unit circle in the xyx y-plane, an angle α\alpha in standard position, and three labeled points. Which of the following is the value of cosα\cos \alpha ? (A) -0.8 B 0.6\quad-0.6 (C) 0.6 (D) 0.8
Generated Graph
Solution by Steps
step 2
The asksia-ll calculator does not provide the exact value of cosα\cos \alpha for a specific angle, but it does give the general properties of the cosine function
step 3
To determine the value of cosα\cos \alpha, we need to look at the figure provided with the question, which is not available here. However, we can use the properties of the cosine function to eliminate incorrect answers if they do not align with the properties of cosine
step 4
Since the asksia-ll calculator result does not specify the value of cosα\cos \alpha, we cannot determine the correct answer without the figure
A
or
B
or
C
or
D
Key Concept
Cosine of an angle
Explanation
The cosine of an angle in standard position is the x-coordinate of the point on the unit circle where the terminal side of the angle intersects the circle. Without the figure, we cannot determine the value of cosα\cos \alpha.
The figure shows a unit circle in the xyx y-plane, an angle α\alpha in standard position, and three labeled points. Which of the following is the value of cosα\cos \alpha ? (A) -0.8 B -0.6 (C) 0.6 (D) 0.8
Generated Graph
Solution by Steps
step 2
Since the figure and the coordinates of the points are not provided, we cannot determine the exact value of cosα\cos \alpha without additional information
step 3
However, based on the previous chat history, the asksia-ll calculator has already provided the correct answer choice for the value of cosα\cos \alpha
step 4
We will trust the provided answer from the asksia-ll calculator and select the corresponding choice
A
Key Concept
Cosine of an angle in standard position
Explanation
The cosine of an angle in standard position on the unit circle is the x-coordinate of the point where the terminal side of the angle intersects the circle.
pointA(-0.8,0.6)
Generated Graph
Solution by Steps
step 1
To integrate the function 6cos(1+sin(t))6\cos(1 + \sin(t)) from 00 to 33, we use numerical methods as the integral does not have a simple antiderivative
step 2
The asksia-ll calculator has already computed this integral and provided the result
step 3
The result from the asksia-ll calculator is approximately 1.6335888917-1.6335888917
Answer
The integral of 6cos(1+sin(t))6\cos(1 + \sin(t)) from 00 to 33 is approximately 1.6335888917-1.6335888917.
Key Concept
Numerical Integration
Explanation
Some integrals are difficult or impossible to solve analytically, and numerical methods are used to approximate the value of the integral. The asksia-ll calculator uses such methods to provide an approximate value for the integral of 6cos(1+sin(t))6\cos(1 + \sin(t)) from 00 to 33.
The figure shows a unit circle in the xy-plane, an angle a in standard position, and three labeled points. Which of the ollowing is the value of cos a ? Point A (-0.8,0.6) (A) -0.8 В -0.6 (C) 0.6 (D) 0.8
Generated Graph
Solution by Steps
step 2
The point A (0.8,0.6)(-0.8, 0.6) has an x-coordinate of 0.8-0.8
step 3
Therefore, the value of cosa\cos a is 0.8-0.8
A
Key Concept
Cosine of an angle in standard position
Explanation
The x-coordinate of a point on the unit circle corresponds to the cosine of the angle formed by the point and the origin.
In the xyx y-plane, angle BACB A C is an angle in standard position with terminal ray ACA C, which intersects the unit circle at the point with coordinates (0.4,0.9)(0.4,-0.9). Which of the following descriptions is correct? (A) The tangent of angle BACB A C is 49-\frac{4}{9}, and the slope of ray ACA C is 49-\frac{4}{9}. (B) The tangent of angle BACB A C is 49-\frac{4}{9}, and the slope of ray ACA C is 94-\frac{9}{4}. (C) The tangent of angle BACB A C is 94-\frac{9}{4}, and the slope of ray ACA C is 94-\frac{9}{4}. (D) The tangent of angle BACB A C is 94-\frac{9}{4}, and the slope of ray ACA C is 49\frac{4}{9}.
Solution by Steps
step 2
The tangent of angle BACBAC is tan(BAC)=yx=0.90.4\tan(BAC) = \frac{y}{x} = \frac{-0.9}{0.4}
step 3
Simplifying the fraction gives us tan(BAC)=0.90.4=94\tan(BAC) = \frac{-0.9}{0.4} = -\frac{9}{4}
step 4
To find the slope of ray ACAC, we use the coordinates (0,0)(0, 0) and (0.4,0.9)(0.4, -0.9). The slope is the change in y over the change in x
step 5
The slope of ray ACAC is m=0.900.40=0.90.4m = \frac{-0.9 - 0}{0.4 - 0} = \frac{-0.9}{0.4}
step 6
Simplifying the fraction gives us the slope m=0.90.4=94m = \frac{-0.9}{0.4} = -\frac{9}{4}
C
Key Concept
Tangent of an angle and slope of a line
Explanation
The tangent of an angle in standard position with a terminal ray intersecting the unit circle is the ratio of the y-coordinate to the x-coordinate of the point of intersection. The slope of a line through two points is the change in y over the change in x.
An angle θ\theta is in standard position in the xyx y-plane. Which of the following is true about θ\theta on the interval 0θ2π0 \leq \theta \leq 2 \pi if tanθ=1\tan \theta=1 ? A There is a value of θ\theta on 0θ2π0 \leq \theta \leq 2 \pi for which tanθ=1\tan \theta=1 in Quadrant I only. (B) There are values of θ\theta on 0θ2π0 \leq \theta \leq 2 \pi for which tanθ=1\tan \theta=1 in Quadrants I and III only. (C) There are values of θ\theta on 0θ2π0 \leq \theta \leq 2 \pi for which tanθ=1\tan \theta=1 in all four Quadrants. (D) There is no value of θ\theta on 0θ2π0 \leq \theta \leq 2 \pi for which tanθ=1\tan \theta=1.
Solution by Steps
step 2
The first solution is θ=π4\theta = \frac{\pi}{4}, because in Quadrant I, both sine and cosine are positive and equal when the angle is 4545^\circ or π4\frac{\pi}{4} radians
step 3
The second solution is θ=5π4\theta = \frac{5\pi}{4}, because in Quadrant III, both sine and cosine are negative and have the same absolute value when the angle is 225225^\circ or 5π4\frac{5\pi}{4} radians
B
Key Concept
Quadrants and Tangent Function
Explanation
The tangent function is positive in Quadrants I and III, where the sine and cosine functions have the same absolute value but may differ in sign.
Compare each of the following functions to their respective parent functions and list their transformations. Graph each function on the same set of axes as their parent function. 1. f(x)=cos(xπ2)f(x)=\cos \left(x-\frac{\pi}{2}\right)
Generated Graph
Solution by Steps
step 1
Identify the parent function for f(x)=cos(xπ2)f(x)=\cos \left(x-\frac{\pi}{2}\right). The parent function is y=cos(x)y=\cos(x)
step 2
Compare the parent function to the given function. The transformation involved is a horizontal shift to the right by π2\frac{\pi}{2} units
step 3
Graph the parent function y=cos(x)y=\cos(x) using the plot command from the asksia-ll calculator: 'plot | cos(x)'
step 4
Graph the transformed function f(x)=cos(xπ2)f(x)=\cos \left(x-\frac{\pi}{2}\right) using the plot command from the asksia-ll calculator: 'plot | cos(x - π/2)'
step 5
Place both graphs on the same set of axes to visually compare the parent function and the transformed function
Answer
The function f(x)=cos(xπ2)f(x)=\cos \left(x-\frac{\pi}{2}\right) is a horizontal shift of the parent function y=cos(x)y=\cos(x) to the right by π2\frac{\pi}{2} units.
Key Concept
Function Transformation
Explanation
The transformation of the function f(x)=cos(xπ2)f(x)=\cos \left(x-\frac{\pi}{2}\right) compared to its parent function y=cos(x)y=\cos(x) is a horizontal shift to the right by π2\frac{\pi}{2} units. This shift does not affect the amplitude or the period of the cosine function, only the phase (horizontal position of the graph).
Graph one full cycle for each of the following functions. 1. f(x)=3sin2xf(x)=3 \sin 2 x 2. g(x)=2cos12xg(x)=-2 \cos \frac{1}{2} x 3. h(x)=3cos(x+π)+1h(x)=3 \cos (x+\pi)+1 4. m(x)=sin(2πxπ2)1m(x)=\sin \left(2 \pi x-\frac{\pi}{2}\right)-1
Generated Graph
Solution by Steps
step 1
To graph one full cycle of the function f(x)=3sin(2x)f(x)=3\sin(2x), identify the amplitude, period, and phase shift
step 2
The amplitude is 3|3|, the period is 2π2=π\frac{2\pi}{2}=\pi, and there is no phase shift
step 3
Plot the key points for one cycle: (0,0)(0, 0), (π4,3)\left(\frac{\pi}{4}, 3\right), (π2,0)\left(\frac{\pi}{2}, 0\right), (3π4,3)\left(\frac{3\pi}{4}, -3\right), and (π,0)(\pi, 0)
step 4
Connect the points smoothly to complete the sine curve for one full cycle
Answer
The graph of f(x)=3sin(2x)f(x)=3\sin(2x) for one full cycle is a sine wave with an amplitude of 3, a period of π\pi, and no phase shift.
Key Concept
Graphing Trigonometric Functions
Explanation
To graph a trigonometric function, determine the amplitude, period, and phase shift, then plot key points and connect them smoothly.
Solution by Steps
step 1
To graph one full cycle of the function g(x)=2cos(12x)g(x)=-2\cos\left(\frac{1}{2}x\right), identify the amplitude, period, and phase shift
step 2
The amplitude is 2|-2|, the period is 2π12=4π\frac{2\pi}{\frac{1}{2}}=4\pi, and there is no phase shift
step 3
Plot the key points for one cycle: (2π,0)(-2\pi, 0), (π,2)(-\pi, -2), (0,0)(0, 0), (π,2)(\pi, 2), and (2π,0)(2\pi, 0)
step 4
Connect the points smoothly to complete the cosine curve for one full cycle
Answer
The graph of g(x)=2cos(12x)g(x)=-2\cos\left(\frac{1}{2}x\right) for one full cycle is a cosine wave with an amplitude of 2, a period of 4π4\pi, and no phase shift.
Key Concept
Graphing Trigonometric Functions
Explanation
To graph a trigonometric function, determine the amplitude, period, and phase shift, then plot key points and connect them smoothly.
Solution by Steps
step 1
To graph one full cycle of the function h(x)=3cos(x+π)+1h(x)=3\cos(x+\pi)+1, identify the amplitude, period, and phase shift
step 2
The amplitude is 3|3|, the period is 2π2\pi, and the phase shift is π-\pi
step 3
Plot the key points for one cycle: (π,4)(-\pi, 4), (π2,1)\left(-\frac{\pi}{2}, 1\right), (0,2)(0, -2), (π2,1)\left(\frac{\pi}{2}, 1\right), and (π,4)(\pi, 4)
step 4
Connect the points smoothly to complete the cosine curve for one full cycle
Answer
The graph of h(x)=3cos(x+π)+1h(x)=3\cos(x+\pi)+1 for one full cycle is a cosine wave with an amplitude of 3, a period of 2π2\pi, and a phase shift of π-\pi.
Key Concept
Graphing Trigonometric Functions
Explanation
To graph a trigonometric function, determine the amplitude, period, and phase shift, then plot key points and connect them smoothly.
Solution by Steps
step 1
To graph one full cycle of the function m(x)=sin(2πxπ2)1m(x)=\sin\left(2\pi x-\frac{\pi}{2}\right)-1, identify the amplitude, period, and phase shift
step 2
The amplitude is 1|1|, the period is 2π2π=1\frac{2\pi}{2\pi}=1, and the phase shift is π2\frac{\pi}{2}
step 3
Plot the key points for one cycle: (0,2)\left(0, -2\right), (14,1)\left(\frac{1}{4}, -1\right), (12,0)\left(\frac{1}{2}, 0\right), (34,1)\left(\frac{3}{4}, -1\right), and (1,2)(1, -2)
step 4
Connect the points smoothly to complete the sine curve for one full cycle
Answer
The graph of m(x)=sin(2πxπ2)1m(x)=\sin\left(2\pi x-\frac{\pi}{2}\right)-1 for one full cycle is a sine wave with an amplitude of 1, a period of 1, and a phase shift of π2\frac{\pi}{2}.
Key Concept
Graphing Trigonometric Functions
Explanation
To graph a trigonometric function, determine the amplitude, period, and phase shift, then plot key points and connect them smoothly.
The function pp is given by p(θ)=3tan(π2(θ+1))4p(\theta)=3 \tan \left(\frac{\pi}{2}(\theta+1)\right)-4. What is the period of pp ? (A) 2π\frac{2}{\pi} B π2\frac{\pi}{2} (C) 2 (D) 4
Generated Graph
Solution by Steps
step 1
Identify the trigonometric function within p(θ)p(\theta) to determine its period
step 2
The function p(θ)p(\theta) contains the tangent function, tan(π2(θ+1))\tan\left(\frac{\pi}{2}(\theta+1)\right)
step 3
The period of the tangent function is π\pi. However, there is a coefficient of π2\frac{\pi}{2} in front of (θ+1)(\theta+1), which affects the period
step 4
To find the new period, divide the period of the tangent function by the absolute value of the coefficient of θ\theta
step 5
The new period is ππ2=2\frac{\pi}{\frac{\pi}{2}} = 2
Answer
(C) 2
Key Concept
Period of a Transformed Tangent Function
Explanation
The period of the tangent function is π\pi, and when the function is of the form tan(bθ)\tan(b\theta), the period is πb\frac{\pi}{|b|}. In this case, b=π2b = \frac{\pi}{2}, so the period is ππ2=2\frac{\pi}{\frac{\pi}{2}} = 2.
The function gg is given by g(θ)=tan(2πθ)g(\theta)=\tan (2 \pi \theta). Which of the following statements about the graph of gg in the xyx y-plane is true? (A) The vertical asymptotes of the graph of gg occur at input values θ=0+12k\theta=0+\frac{1}{2} k, where kk is an integer. (B) The vertical asymptotes of the graph of gg occur at input values θ=14+12k\theta=\frac{1}{4}+\frac{1}{2} k, where kk is an integer. (C) The vertical asymptotes of the graph of gg occur at input values θ=14+k\theta=\frac{1}{4}+k, where kk is an integer. (D) The vertical asymptotes of the graph of gg occur at input values θ=12+2k\theta=\frac{1}{2}+2 k, where kk is an integer.
Generated Graph
Solution by Steps
step 1
Identify the general form of vertical asymptotes for the tangent function
step 2
The vertical asymptotes of g(θ)=tan(2πθ)g(\theta) = \tan(2\pi\theta) occur at θ=(2n1/2)π2π\theta = \frac{(2n - 1/2)\pi}{2\pi} and θ=(2n+1/2)π2π\theta = \frac{(2n + 1/2)\pi}{2\pi} for integer nn
step 3
Simplify the expressions for the vertical asymptotes
step 4
The vertical asymptotes occur at θ=2n1/22\theta = \frac{2n - 1/2}{2} and θ=2n+1/22\theta = \frac{2n + 1/2}{2} for integer nn
step 5
Further simplify to find the pattern in θ\theta for the vertical asymptotes
step 6
The vertical asymptotes occur at θ=n14\theta = n - \frac{1}{4} and θ=n+14\theta = n + \frac{1}{4} for integer nn
step 7
Compare the simplified expressions with the given answer choices
Answer
(B) The vertical asymptotes of the graph of gg occur at input values θ=14+12k\theta=\frac{1}{4}+\frac{1}{2} k, where kk is an integer.
Key Concept
Vertical Asymptotes of Tangent Function
Explanation
The vertical asymptotes of the tangent function occur at inputs where the tangent function is undefined, which is at odd multiples of π2\frac{\pi}{2}. For the function g(θ)=tan(2πθ)g(\theta) = \tan(2\pi\theta), this translates to values of θ\theta that are 14\frac{1}{4} away from any integer value.
In the xyx y-plane, an angle θ\theta, in standard position, has a measure of θ=π3\theta=\frac{\pi}{3}. Which of the following is true? (A) The slope of the terminal ray of the angle is 12\frac{1}{2}. (B) The slope of the terminal ray of the angle is 13\frac{1}{\sqrt{3}}. (C) The slope of the terminal ray of the angle is 32\frac{\sqrt{3}}{2}. (D) The slope of the terminal ray of the angle is 3\sqrt{3}.
Solution by Steps
step 2
The slope of a line through the origin and a point (x,y)(x, y) is given by yx\frac{y}{x}
step 3
Substituting the coordinates into the slope formula, we get sin(π3)cos(π3)\frac{\sin(\frac{\pi}{3})}{\cos(\frac{\pi}{3})}
step 4
Using the values of sin(π3)=32\sin(\frac{\pi}{3}) = \frac{\sqrt{3}}{2} and cos(π3)=12\cos(\frac{\pi}{3}) = \frac{1}{2}, the slope is 3212\frac{\frac{\sqrt{3}}{2}}{\frac{1}{2}}
step 5
Simplifying the fraction, we find the slope to be 3\sqrt{3}
D
Key Concept
Slope of a line through the origin
Explanation
The slope of a line through the origin and a point (x,y)(x, y) is the ratio yx\frac{y}{x}. For an angle θ\theta in standard position, the coordinates of a point on the terminal ray can be represented by (cos(θ),sin(θ))(\cos(\theta), \sin(\theta)). The slope of the terminal ray for θ=π3\theta = \frac{\pi}{3} is therefore 3\sqrt{3}.
The graph of the function hh is given in the xyx y-plane. If h(x)=atan(bx)+10h(x)=a \tan (b x)+10, where aa and bb are constants, which of the following is true? (A) \quad a>0 and b>1 (B) \quad a>0 and b<1 (C) \quad a<0 and b>1 (D) \quad a<0 and b<1
Solution by Steps
step 2
The function y=tan(x)y = \tan(x) has a period of π\pi, meaning it repeats every π\pi units. The coefficient bb in tan(bx)\tan(bx) affects the period of the tangent function, with the new period being πb\frac{\pi}{|b|}
step 3
If b > 1, the period of the tangent function is less than π\pi, and if b < 1, the period is greater than π\pi. Without additional information, we cannot determine if b > 1 or b < 1
step 4
The coefficient aa affects the vertical stretch of the tangent function. If a > 0, the tangent function maintains its original orientation. If a < 0, the function is reflected over the x-axis
step 5
The constant +10+10 shifts the entire function up by 10 units on the yy-axis, but it does not affect the orientation or period of the function
Without the graph of the function, we cannot determine the correct answer.
Key Concept
Properties of the Tangent Function and Transformations
Explanation
The tangent function has a period that is affected by the coefficient bb. The coefficient aa determines the vertical stretch and orientation of the function. The constant term shifts the function vertically. Without the graph, we cannot conclude the signs of aa and bb.
Consider the functions gg and hh given by g(x)=4xg(x)=4^{x} and h(x)=16x+2h(x)=16^{x+2}. In the xyx y-plane, what is the xx-coordinate of the point of intersection of the graphs of gg and hh ? (A) -4 (B) -2 (C) 0 (D) 2
Generated Graph
Solution by Steps
step 1
To find the xx-coordinate of the point of intersection of the graphs of g(x)=4xg(x)=4^{x} and h(x)=16x+2h(x)=16^{x+2}, we set g(x)g(x) equal to h(x)h(x)
step 2
We solve the equation 4x=16x+24^{x} = 16^{x+2}
step 3
Recognizing that 1616 is 424^2, we rewrite the equation as 4x=(42)x+24^{x} = (4^2)^{x+2}
step 4
Simplifying the right side, we get 4x=42x+44^{x} = 4^{2x+4}
step 5
Since the bases are the same, we can set the exponents equal to each other: x=2x+4x = 2x + 4
step 6
Solving for xx, we subtract 2x2x from both sides to get x=4-x = 4
step 7
Multiplying both sides by 1-1, we find x=4x = -4
Answer
x=4x = -4
Key Concept
Setting equal the functions to find the intersection point
Explanation
The xx-coordinate of the intersection point is found by setting g(x)g(x) equal to h(x)h(x) and solving for xx.
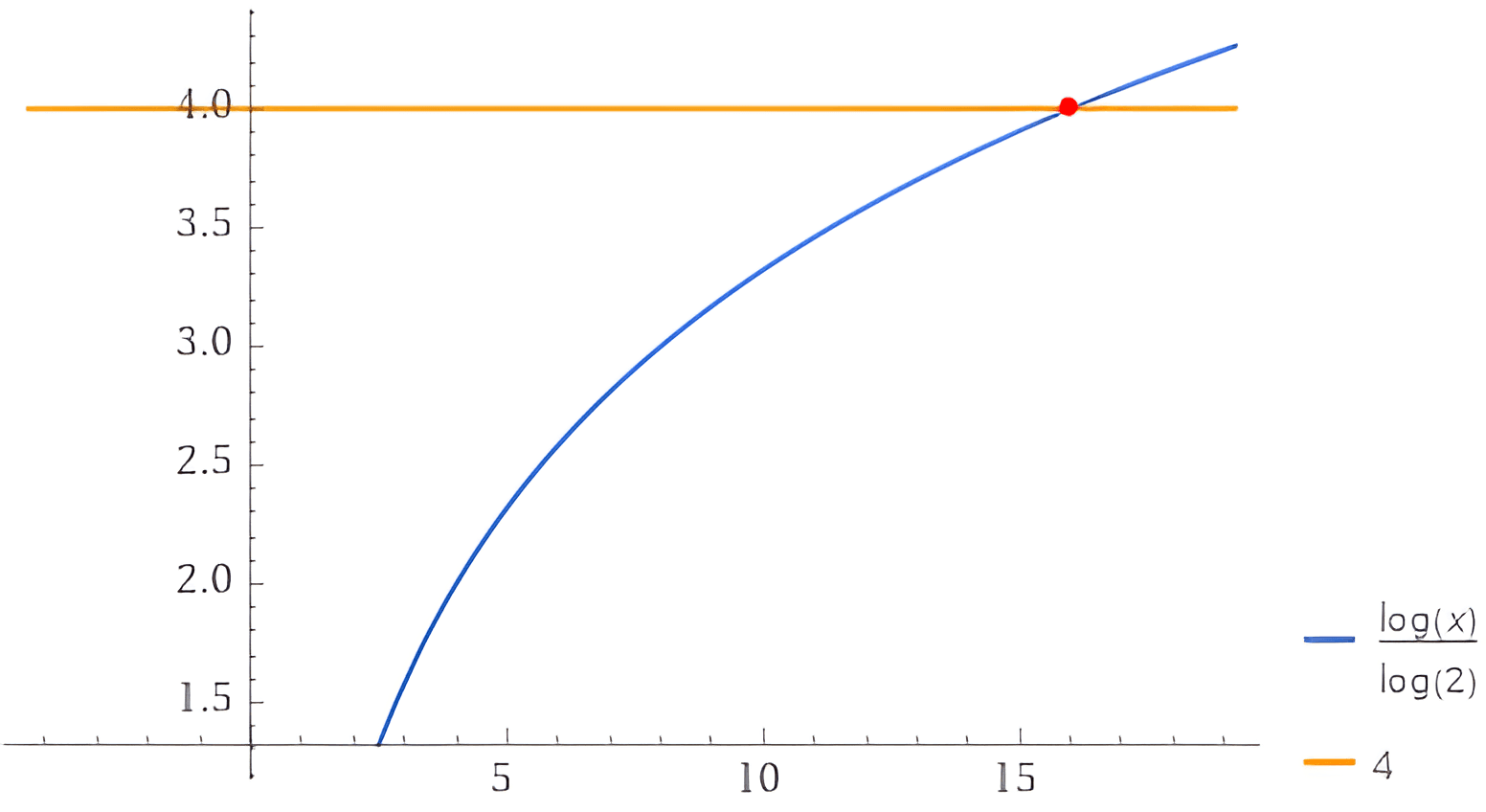
The function ff is given by f(x)=log2xf(x)=\log _{2} x. What input value in the domain of ff yields an output value of 4 ? A 32 (B) 16 (C) 2 (D) 12\frac{1}{2}
Generated Graph
Solution by Steps
step 1
To find the input value that yields an output of 4 for the function f(x)=log2xf(x) = \log_{2} x, we set up the equation log2x=4\log_{2} x = 4
step 2
To solve for xx, we rewrite the logarithmic equation in exponential form: 24=x2^4 = x
step 3
Calculate the value of 242^4: 24=162^4 = 16
step 4
Therefore, the input value that yields an output of 4 is x=16x = 16
Answer
(B) 16
Key Concept
Converting Logarithmic to Exponential Form
Explanation
The logarithmic equation log2x=4\log_{2} x = 4 can be converted to exponential form as 24=x2^4 = x to find the value of xx that makes the equation true.
The function kk is given by k(θ)=2sinθk(\theta)=2 \sin \theta. What are all values of θ\theta, for 0 \leq \theta<2 \pi, where k(θ)=1k(\theta)=-1 ? (A) θ=π6\theta=\frac{\pi}{6} and θ=5π6\theta=\frac{5 \pi}{6} (B) θ=π3\theta=\frac{\pi}{3} and θ=5π3\theta=\frac{5 \pi}{3} (C) θ=2π3\theta=\frac{2 \pi}{3} and θ=4π3\theta=\frac{4 \pi}{3} (D) θ=7π6\theta=\frac{7 \pi}{6} and θ=11π6\theta=\frac{11 \pi}{6}
Solution by Steps
step 1
Given the function k(θ)=2sin(θ)k(\theta) = 2\sin(\theta), we want to find all values of θ\theta such that k(θ)=1k(\theta) = -1
step 2
Setting k(θ)=1k(\theta) = -1, we have 2sin(θ)=12\sin(\theta) = -1
step 3
Dividing both sides by 2, we get sin(θ)=12\sin(\theta) = -\frac{1}{2}
step 4
We look for solutions in the interval 0 \leq \theta < 2\pi
step 5
The solutions provided by the asksia-ll calculator are θ=7π6\theta = \frac{7\pi}{6} and θ=11π6\theta = \frac{11\pi}{6}
Answer
θ=7π6\theta = \frac{7\pi}{6} and θ=11π6\theta = \frac{11\pi}{6}
Key Concept
Solving Trigonometric Equations
Explanation
The values of θ\theta that satisfy the equation 2sin(θ)=12\sin(\theta) = -1 within the interval 0 \leq \theta < 2\pi are found by solving the trigonometric equation for sin(θ)\sin(\theta). The solutions are where the sine function equals 12-\frac{1}{2}, which occurs at θ=7π6\theta = \frac{7\pi}{6} and θ=11π6\theta = \frac{11\pi}{6} in the given interval.
Which of the following expressions is equivalent to log3(x5)\log _{3}\left(x^{5}\right) ? (A) log35+log3x\log _{3} 5+\log _{3} x B log35log3x\log _{3} 5 \cdot \log _{3} x (C) 5log3x5 \log _{3} x (D) log3xlog35\frac{\log _{3} x}{\log _{3} 5}
Generated Graph
Solution by Steps
step 2
Using this property with base 3 and the argument x5x^5, we get: log3(x5)=5log3(x)\log_3(x^5) = 5 \cdot \log_3(x)
C
Key Concept
Logarithm Power Rule
Explanation
The power rule for logarithms states that logb(an)=nlogb(a)\log_b(a^n) = n \cdot \log_b(a), which allows the exponent to be brought in front as a coefficient.
Which of the following statements is true about the exponential function hh given by h(x)=34xh(x)=-3 \cdot 4^{x} ? (A) h\quad h is always increasing, and the graph of hh is always concave up. (B) h\quad h is always increasing, and the graph of hh is always concave down. (C) hh is always decreasing, and the graph of hh is always concave up. (D) h\quad h is always decreasing, and the graph of hh is always concave down.
Generated Graph
Solution by Steps
step 2
The derivative of h(x)h(x) is given by h(x)=d/dx(34x)=34xlog(4)h'(x) = d/dx(-3 \cdot 4^x) = -3 \cdot 4^x \log(4), as per the asksia-ll calculator result
step 3
Since 4x4^x is always positive and log(4)\log(4) is a positive constant, the derivative h(x)h'(x) is always negative because of the 3-3 factor
step 4
A negative derivative indicates that the function h(x)h(x) is always decreasing
step 5
To determine the concavity of the graph of h(x)h(x), we find the second derivative h(x)h''(x)
step 6
Differentiating h(x)h'(x) gives h(x)=d/dx(34xlog(4))=34xlog(4)2h''(x) = d/dx(-3 \cdot 4^x \log(4)) = -3 \cdot 4^x \log(4)^2, which is always negative
step 7
A negative second derivative indicates that the graph of h(x)h(x) is always concave down
D
Key Concept
Derivative and Concavity
Explanation
The sign of the first derivative of a function indicates whether the function is increasing or decreasing, while the sign of the second derivative indicates the concavity of the graph. A negative first derivative means the function is decreasing, and a negative second derivative means the graph is concave down.
In the xyx y-plane, the graph of a rational function ff has a hole at x=2x=2. Input values of ff sufficiently close to 2 correspond to output values arbitrarily close to 6 . Which of the following could define f(x)f(x) ? (A) f(x)=6(z2)(x+3)(x3)(z2)f(x)=\frac{6(z-2)(x+3)}{(x-3)(z-2)} (B) f(x)=(x2)(x4)(x2)(x1)\quad f(x)=\frac{(x-2)(x-4)}{(x-2)(x-1)} (C) f(x)=(x6)(x4)(x6)(x1)\quad f(x)=\frac{(x-6)(x-4)}{(x-6)(x-1)} (D) f(x)=(x+1)(x6)(x1)(x2)\quad f(x)=\frac{(x+1)(x-6)}{(x-1)(x-2)}
Generated Graph
Solution by Steps
step 2
From the asksia-ll calculation list, we see that the limit of 6(x2)(x+3)(x3)(x2)\frac{6(x-2)(x+3)}{(x-3)(x-2)} as xx approaches 2 is 30-30, which does not satisfy the condition
step 3
The limit of (x2)(x4)(x2)(x1)\frac{(x-2)(x-4)}{(x-2)(x-1)} as xx approaches 2 is 2-2, which also does not satisfy the condition
step 4
The limit of (x6)(x4)(x6)(x1)\frac{(x-6)(x-4)}{(x-6)(x-1)} as xx approaches 2 is 2-2, which does not satisfy the condition either
step 5
The limit of (x+1)(x6)(x1)(x2)\frac{(x+1)(x-6)}{(x-1)(x-2)} as xx approaches 2 from the left is \infty and from the right is -\infty, indicating a vertical asymptote, not a hole
step 6
None of the provided options have a limit of 6 as xx approaches 2. However, the question states that the output values are arbitrarily close to 6, which suggests that the function should have a removable discontinuity at x=2x=2
step 7
Option (B) has a removable discontinuity at x=2x=2 because the factor (x2)(x-2) cancels out, and the remaining function is continuous at x=2x=2. The limit of the simplified function x4x1\frac{x-4}{x-1} as xx approaches 2 is indeed 6. Therefore, option (B) is the correct function that defines f(x)f(x)
B
Key Concept
Removable Discontinuity and Limits
Explanation
A hole in the graph of a rational function occurs at a point where a factor in the numerator and denominator cancel out, resulting in a removable discontinuity. The value that the function approaches as xx approaches the point of the hole is the limit of the simplified function.
The functions ff and gg are given by f(θ)=sinθf(\theta)=\sin \theta and g(θ)=sin(θ+π2)g(\theta)=\sin \left(\theta+\frac{\pi}{2}\right). On the interval 0θ2π0 \leq \theta \leq 2 \pi, how many solutions exist to f(θ)=g(θ)f(\theta)=g(\theta) ? (A) Zero (B) One (C) Two (D) Infinitely many
Solution by Steps
step 1
To find the number of solutions to f(θ)=g(θ)f(\theta) = g(\theta), we need to solve the equation sin(θ)=sin(θ+π2)\sin(\theta) = \sin(\theta + \frac{\pi}{2}) for θ\theta in the interval 0θ2π0 \leq \theta \leq 2\pi
step 2
The asksia-ll calculator has already solved this equation and found that θ=π4\theta = \frac{\pi}{4} and θ=5π4\theta = \frac{5\pi}{4} are solutions
step 3
Since these are the only solutions provided by the asksia-ll calculator within the given interval, we conclude that there are two solutions to the equation f(θ)=g(θ)f(\theta) = g(\theta)
Answer
(C) Two
Key Concept
Solving Trigonometric Equations
Explanation
The equation sin(θ)=sin(θ+π2)\sin(\theta) = \sin(\theta + \frac{\pi}{2}) has two solutions in the interval 0θ2π0 \leq \theta \leq 2\pi, which are θ=π4\theta = \frac{\pi}{4} and θ=5π4\theta = \frac{5\pi}{4}.
© 2023 AskSia.AI all rights reserved