Logo

AskSia

Plus

Find all critical numbers of the function f(theta) = 2sec(theta) + tan(theta), 1...
Jul 15, 2024
Find all critical numbers of the function f(theta) = 2sec(theta) + tan(theta), 16pi < theta < 18pi. ​ Question 5 options: theta = 103pi over 6 theta = 103pi over 6, 107pi over 6 theta = 91pi over 6, 95pi over 6 theta = 107pi over 6 theta = pi over 2
Generated Graph
Entendido. Vamos a resolver la pregunta del estudiante siguiendo el formato especificado.
Solución por Pasos
paso 1
Para encontrar los puntos críticos de la función f(θ)=2sec(θ)+tan(θ) f(\theta) = 2\sec(\theta) + \tan(\theta) en el intervalo 16\pi < \theta < 18\pi , primero derivamos la función
paso 2
La derivada de f(θ) f(\theta) es f(θ)=2sec(θ)tan(θ)+sec2(θ) f'(\theta) = 2\sec(\theta)\tan(\theta) + \sec^2(\theta)
paso 3
Igualamos la derivada a cero para encontrar los puntos críticos: 2sec(θ)tan(θ)+sec2(θ)=0 2\sec(\theta)\tan(\theta) + \sec^2(\theta) = 0
paso 4
Simplificamos la ecuación: sec(θ)(2tan(θ)+sec(θ))=0 \sec(\theta)(2\tan(\theta) + \sec(\theta)) = 0
paso 5
Dado que sec(θ)0 \sec(\theta) \neq 0 , resolvemos 2tan(θ)+sec(θ)=0 2\tan(\theta) + \sec(\theta) = 0
paso 6
Usamos la identidad sec(θ)=1cos(θ) \sec(\theta) = \frac{1}{\cos(\theta)} y tan(θ)=sin(θ)cos(θ) \tan(\theta) = \frac{\sin(\theta)}{\cos(\theta)} para obtener 2sin(θ)cos(θ)+1cos(θ)=0 2\frac{\sin(\theta)}{\cos(\theta)} + \frac{1}{\cos(\theta)} = 0
paso 7
Multiplicamos por cos(θ) \cos(\theta) para simplificar: 2sin(θ)+1=0 2\sin(\theta) + 1 = 0
paso 8
Resolviendo para sin(θ) \sin(\theta) , obtenemos sin(θ)=12 \sin(\theta) = -\frac{1}{2}
paso 9
Encontramos los valores de θ \theta en el intervalo 16\pi < \theta < 18\pi que satisfacen sin(θ)=12 \sin(\theta) = -\frac{1}{2} . Estos valores son θ=103π6 \theta = \frac{103\pi}{6} y θ=107π6 \theta = \frac{107\pi}{6}
Respuesta
θ=103π6,107π6 \theta = \frac{103\pi}{6}, \frac{107\pi}{6}
Concepto Clave
Puntos críticos de una función trigonométrica
Explicación
Para encontrar los puntos críticos de una función trigonométrica, derivamos la función, igualamos la derivada a cero y resolvemos para los valores de la variable dentro del intervalo dado.
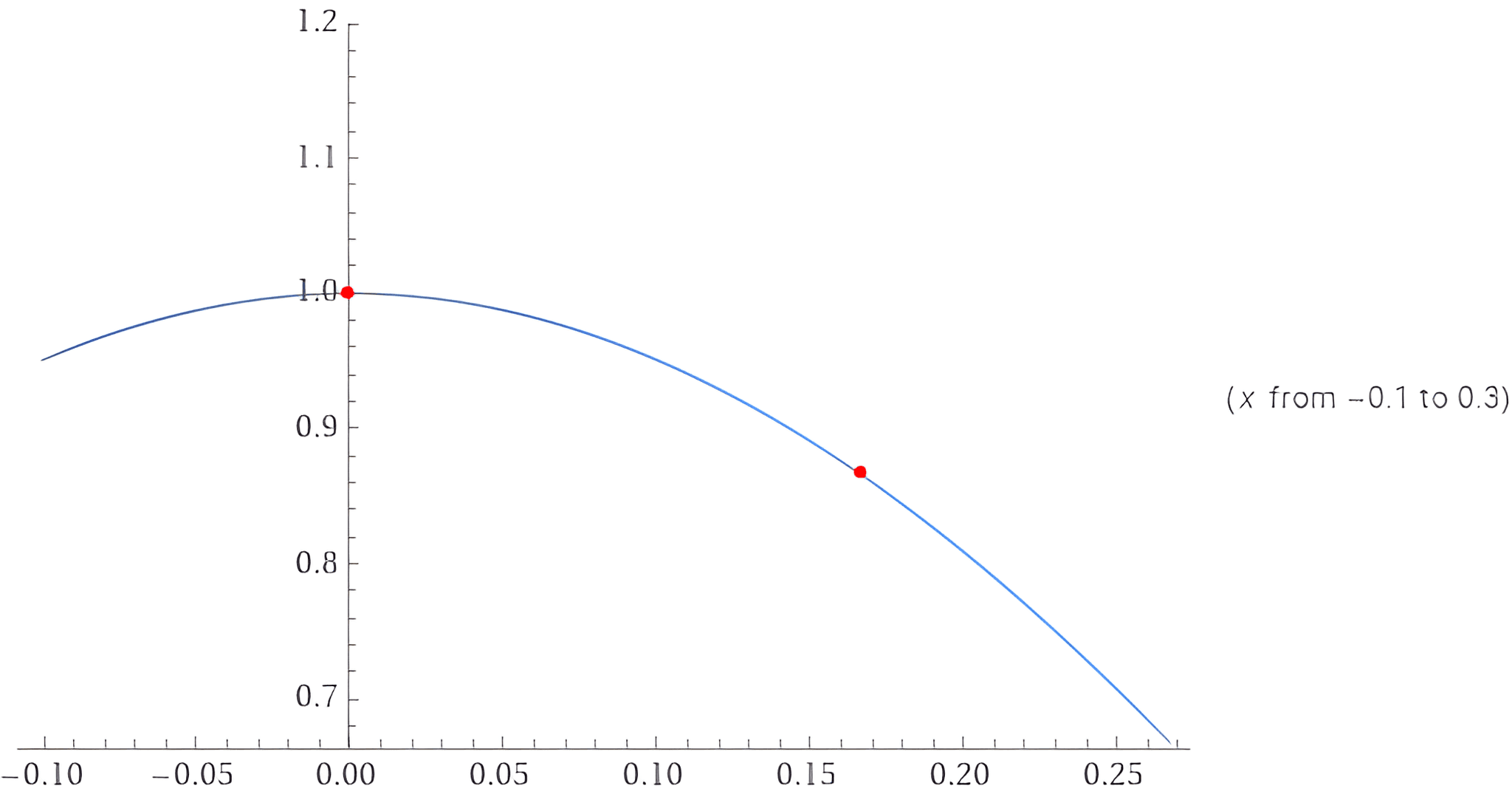
Locate the absolute extrema of the function f(x) = 7cos(pi x) on the closed interval [0,1 over 6]. ​ Question 6 options: -The absolute maximum is 7, and it occurs at the left endpoint x = 0. The absolute minimum is 7sqrt(3) over 2, and it occurs at the right endpoint x = 1 over 6. -The absolute maximum is 7, and it occurs at the right endpoint x = 1 over 6. The absolute minimum is 7 over 2, and it occurs at the left endpoint x = 0. -The absolute maximum is 7, and it occurs at the left endpoint x = 0. The absolute minimum is 7 over 2, and it occurs at the right endpoint x = 1 over 6. -The absolute maximum is 7, and it occurs at the right endpoint x = 1 over 6. The absolute minimum is 7sqrt(2) over 2 and it occurs at the left endpoint x = 0. -The absolute maximum is 7, and it occurs at the left endpoint x = 0. The absolute minimum is 7sqrt(2) over 2, and it occurs at the right endpoint x = 1 over 6.
Generated Graph
Solución por Pasos
paso 2
Evaluamos la función en los extremos del intervalo. Para x=0 x = 0 , tenemos f(0)=7cos(0)=7 f(0) = 7 \cos(0) = 7
paso 3
Para x=16 x = \frac{1}{6} , tenemos f(16)=7cos(π16)=7cos(π6)=732=732 f\left(\frac{1}{6}\right) = 7 \cos\left(\pi \cdot \frac{1}{6}\right) = 7 \cos\left(\frac{\pi}{6}\right) = 7 \cdot \frac{\sqrt{3}}{2} = \frac{7\sqrt{3}}{2}
paso 4
La función f(x)=7cos(πx) f(x) = 7 \cos(\pi x) es continua y diferenciable en el intervalo [0,16][0, \frac{1}{6}], por lo que los valores extremos se encuentran en los extremos del intervalo
paso 5
Concluimos que el valor máximo absoluto es 7 7 en x=0 x = 0 y el valor mínimo absoluto es 732 \frac{7\sqrt{3}}{2} en x=16 x = \frac{1}{6}
A
Concepto Clave
Extremos absolutos en un intervalo cerrado
Explicación
Para encontrar los extremos absolutos de una función continua en un intervalo cerrado, evaluamos la función en los extremos del intervalo y en cualquier punto crítico dentro del intervalo.
Locate the absolute extrema of the function f(x) = x^3 minus 12x on the closed interval [0,3]. ​ Question 7 options: absolute max: (2,negative 16) ; absolute min: (0,0) no absolute max; absolute min: (0,0) absolute max: (0,0) ; absolute min: (2,negative 16) absolute max: (0,0) ; no absolute min no absolute max or min
Generated Graph
Solución por Pasos
paso 1
Identificamos la función dada f(x)=x312x f(x) = x^3 - 12x y el intervalo cerrado [0,3][0, 3]
paso 2
Calculamos la derivada de la función para encontrar los puntos críticos. La derivada es f(x)=3x212 f'(x) = 3x^2 - 12
paso 3
Igualamos la derivada a cero para encontrar los puntos críticos: 3x212=0 3x^2 - 12 = 0
paso 4
Resolviendo la ecuación 3x212=0 3x^2 - 12 = 0 , obtenemos x2=4 x^2 = 4 y por lo tanto x=2 x = 2 y x=2 x = -2
paso 5
Verificamos que x=2 x = 2 está dentro del intervalo [0,3][0, 3]. El valor x=2 x = -2 no está en el intervalo, por lo que lo descartamos
paso 6
Evaluamos la función en los puntos críticos y en los extremos del intervalo: - f(0)=03120=0 f(0) = 0^3 - 12 \cdot 0 = 0 - f(2)=23122=824=16 f(2) = 2^3 - 12 \cdot 2 = 8 - 24 = -16 - f(3)=33123=2736=9 f(3) = 3^3 - 12 \cdot 3 = 27 - 36 = -9
paso 7
Comparamos los valores obtenidos: - f(0)=0 f(0) = 0 - f(2)=16 f(2) = -16 - f(3)=9 f(3) = -9 El valor máximo es 0 0 en x=0 x = 0 y el valor mínimo es 16 -16 en x=2 x = 2
Respuesta
El máximo absoluto es (0,0) (0, 0) y el mínimo absoluto es (2,16) (2, -16) .
Concepto Clave
Extremos absolutos en un intervalo cerrado
Explicación
Para encontrar los extremos absolutos de una función en un intervalo cerrado, se deben evaluar los puntos críticos y los extremos del intervalo. Luego, se comparan los valores obtenidos para determinar el máximo y el mínimo absolutos.
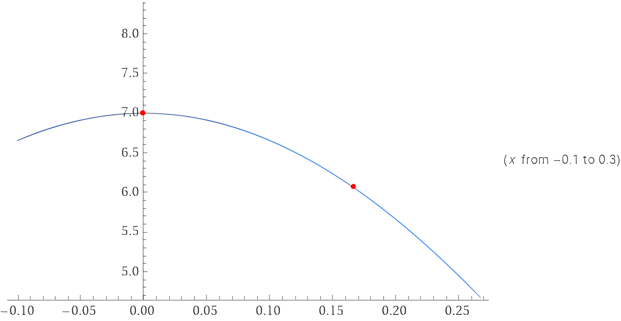
Locate the absolute extrema of the function f(x) = cos(pi x) on the closed interval [0,1 over 6]. ​ Question 8 options: absolute max: (0,1) ; absolute min: (1 over 6,cos(pi over 6)) absolute max: (1 over 6,cos(pi over 6)); absolute min: (0,1) absolute max: (1 over 6,cos(pi over 6)); no absolute min no absolute max; absolute min: (0,1) absolute max: (0,1); no absolute min
Generated Graph
Solución por Pasos
paso 2
Evaluamos la función en los extremos del intervalo. Para x=0 x = 0 : f(0)=cos(0)=1 f(0) = \cos(0) = 1 Para x=16 x = \frac{1}{6} : f(16)=cos(π6)=32 f\left(\frac{1}{6}\right) = \cos\left(\frac{\pi}{6}\right) = \frac{\sqrt{3}}{2}
paso 3
Comparamos los valores obtenidos: max{cos(πx)0x16}=1 en x=0 \max\{ \cos(\pi x) \mid 0 \leq x \leq \frac{1}{6} \} = 1 \text{ en } x = 0 min{cos(πx)0x16}=32 en x=16 \min\{ \cos(\pi x) \mid 0 \leq x \leq \frac{1}{6} \} = \frac{\sqrt{3}}{2} \text{ en } x = \frac{1}{6}
Respuesta
A
Concepto Clave
Extremos absolutos en un intervalo cerrado
Explicación
Para encontrar los extremos absolutos de una función en un intervalo cerrado, evaluamos la función en los puntos críticos y en los extremos del intervalo. Luego comparamos estos valores para determinar el máximo y el mínimo absolutos.
Find the value of the derivative (if it exists) of the function f(x) = x^2 divided by (x^2 + 256) at the extremum point (0, 0).
Generated Graph
Solución por Pasos
paso 1
Para encontrar la derivada de la función f(x)=x2x2+256 f(x) = \frac{x^2}{x^2 + 256} , utilizamos la regla del cociente. La regla del cociente establece que si tenemos una función de la forma u(x)v(x) \frac{u(x)}{v(x)} , su derivada es u(x)v(x)u(x)v(x)(v(x))2 \frac{u'(x)v(x) - u(x)v'(x)}{(v(x))^2} . Aquí, u(x)=x2 u(x) = x^2 y v(x)=x2+256 v(x) = x^2 + 256
paso 2
Calculamos las derivadas de u(x) u(x) y v(x) v(x) : u(x)=ddx(x2)=2x u'(x) = \frac{d}{dx}(x^2) = 2x v(x)=ddx(x2+256)=2x v'(x) = \frac{d}{dx}(x^2 + 256) = 2x
paso 3
Aplicamos la regla del cociente: f(x)=(2x)(x2+256)(x2)(2x)(x2+256)2 f'(x) = \frac{(2x)(x^2 + 256) - (x^2)(2x)}{(x^2 + 256)^2} f(x)=2x3+512x2x3(x2+256)2 f'(x) = \frac{2x^3 + 512x - 2x^3}{(x^2 + 256)^2} f(x)=512x(x2+256)2 f'(x) = \frac{512x}{(x^2 + 256)^2}
paso 4
Evaluamos la derivada en el punto extremo (0,0) (0, 0) : f(0)=5120(02+256)2=02562=0 f'(0) = \frac{512 \cdot 0}{(0^2 + 256)^2} = \frac{0}{256^2} = 0
Respuesta
La derivada de la función f(x)=x2x2+256 f(x) = \frac{x^2}{x^2 + 256} en el punto extremo (0,0) (0, 0) es 0 0 .
Concepto Clave
Regla del cociente para derivadas
Explicación
La regla del cociente se utiliza para encontrar la derivada de una función que es el cociente de dos funciones. En este caso, aplicamos la regla del cociente a f(x)=x2x2+256 f(x) = \frac{x^2}{x^2 + 256} y evaluamos la derivada en el punto x=0 x = 0 .
© 2023 AskSia.AI all rights reserved