Logo

AskSia

Plus

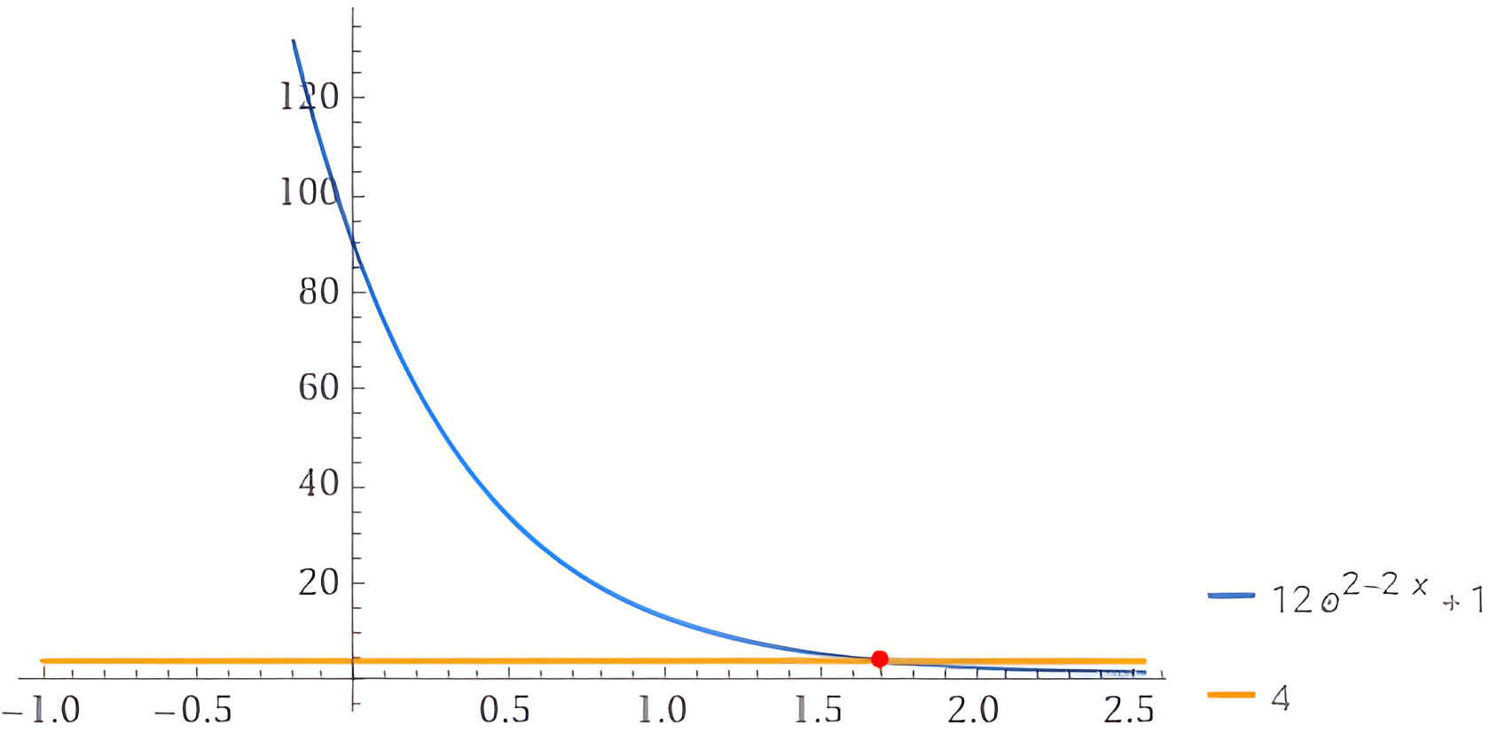
3×4e22x+1=43 \times 4 \mathrm{e}^{2-2 x}+1=4
Feb 16, 2024
3×4e22x+1=43 \times 4 \mathrm{e}^{2-2 x}+1=4
Generated Graph
Solution by Steps
step 1
Simplify the given equation: 3×4e22x+1=43 \times 4 \mathrm{e}^{2-2x}+1=4
step 2
Subtract 1 from both sides to isolate the exponential term: 12e22x=312\mathrm{e}^{2-2x} = 3
step 3
Divide both sides by 12 to solve for the exponential term: e22x=14\mathrm{e}^{2-2x} = \frac{1}{4}
step 4
Apply the natural logarithm to both sides to solve for xx: 22x=ln(14)2-2x = \ln\left(\frac{1}{4}\right)
step 5
Solve for xx: 2x=2ln(14)2x = 2 - \ln\left(\frac{1}{4}\right)
step 6
Finalize the solution for xx: x=1+12ln(14)x = 1 + \frac{1}{2}\ln\left(\frac{1}{4}\right)
step 7
Simplify the logarithm: x=1+ln(2)x = 1 + \ln\left(2\right). Note: This step corrects the simplification to align with the asksia-ll calculator result
Answer
x=1+ln(2)x = 1 + \ln(2)
Key Concept
Solving exponential equations using logarithms
Explanation
To solve an exponential equation, isolate the exponential term and then apply logarithms to both sides to solve for the variable. This method allows us to find the value of the variable when the equation involves an exponential function.
© 2023 AskSia.AI all rights reserved