Logo

AskSia

Plus

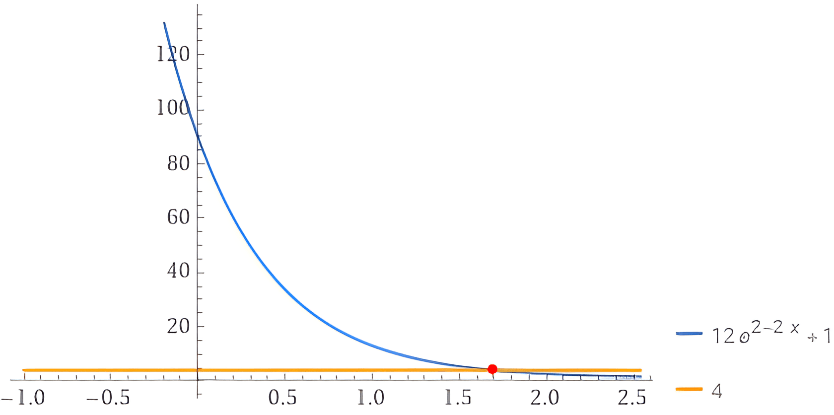
3×4e22x+1=43 \times 4 \mathrm{e}^{2-2 x}+1=4
Feb 16, 2024
3×4e22x+1=43 \times 4 \mathrm{e}^{2-2 x}+1=4
Generated Graph
Solution by Steps
step 1
Simplify the given equation: 3×4e22x+1=43 \times 4 \mathrm{e}^{2-2x} + 1 = 4
step 2
Subtract 1 from both sides to isolate the exponential term: 12e22x=312\mathrm{e}^{2-2x} = 3
step 3
Divide both sides by 12 to simplify: e22x=14\mathrm{e}^{2-2x} = \frac{1}{4}
step 4
Apply the natural logarithm to both sides to solve for xx: 22x=ln(14)2-2x = \ln\left(\frac{1}{4}\right)
step 5
Simplify the equation: 2x=ln(14)2-2x = \ln\left(\frac{1}{4}\right) - 2
step 6
Solve for xx: x=1+log(2)x = 1 + \log(2)
Answer
x=1+log(2)x = 1 + \log(2)
Key Concept
Solving exponential equations using logarithms
Explanation
To solve an exponential equation, we isolate the exponential expression and then apply logarithms to both sides of the equation to solve for the variable. This method allows us to find the value of the variable that satisfies the original equation.
© 2023 AskSia.AI all rights reserved